来源:新华社、中国教育报 发表时间:2026-03-16 浏览次数:449
3月13日,《中华人民共和国国民经济和社会发展第十五个五年规划纲要》发布。

关于研学,在第十篇“激发全民族文化创新创造活力 繁荣发展社会主义文化”中,规划纲要提出:深化以文塑旅、以旅彰文,推进旅游强国建设。丰富高品质旅游产品供给,深挖特色资源和文化内涵,积极推动多业态融合发展。因地制宜发展红色旅游、乡村旅游、康养旅游、工业旅游等,规范发展研学旅游,培育特色主题旅游线路和旅游演艺精品项目。
在第十一篇“完善人口发展战略 促进人口高质量发展”中,规划纲要提出:创新实践育人形式,建设大学生社会实践专门课程,建立中小学校国情研学制度,促进思政课堂和社会课堂有效融合。
“十五五”期间,教育怎么干?一起来看。

纲要共分为18篇。
在第一篇“奋力开创中国式现代化建设新局面”第三章“主要目标”中提出——
教育科技人才一体发展格局基本形成。劳动年龄人口平均受教育年限提高到11.7年。
在第三篇“加快高水平科技自立自强 引领发展新质生产力”中,规划纲要提出——
统筹教育强国、科技强国、人才强国建设,提升国家创新体系整体效能,全面增强自主创新能力,抢占科技发展制高点,推动科技创新和产业创新深度融合,不断催生新质生产力。
支持高水平研究型大学创造一流学术环境,打造基础研究主力军和人才培养主阵地。优化高校、科研院所、科技社团对外专业交流合作管理机制。鼓励企业面向产业需求与高校、科研院所联合开展科研攻关。深化职务科技成果赋权改革,建立职务科技成果资产单列管理制度,推进技术转移体系建设,加快科技成果高效转化应用。引导高校、科研院所按照先使用后付费方式把科技创新成果许可给中小微企业使用。
一体推进教育科技人才发展。深化教育科技人才一体改革,强化规划衔接、政策协同、资源统筹、评价联动,促进科技自主创新和人才自主培养良性互动。建立健全一体推进的协调机制。健全教育科技人才战略统筹实施机制,加强战略目标有机衔接、战略任务一体部署、政策措施协调发力、资源要素统筹配置,推动教育科技人才平台基地协同布局,建设具有全球影响力的教育中心、科学中心、人才中心。在有条件的地方探索建立教育科技人才统筹管理机制。协同推进创新型人才培养。围绕科技创新、产业发展和国家战略需求协同育人,提高人才自主培养质量。聚焦优势学科和战略急需适度扩大“双一流”建设范围,新建若干所新型研究型大学。健全高等教育学科专业设置调整机制,超常规布局人工智能、集成电路等新兴领域急需学科专业,深入实施基础学科和交叉学科突破计划。强化科研机构、创新平台、企业、科技计划人才集聚培养功能,招生指标向重大科技任务承担单位倾斜。探索拔尖创新人才培养新模式,加强青少年科学素养、批判性思维和创新能力培养,强化科技教育和人文教育协同,加强基础学科、交叉学科和战略急需领域本硕博衔接培养。
在第七篇“扩大高水平对外开放 开创合作共赢新局面”中,规划纲要提出——
拓展与共建国家文化、教育、考古、体育等领域人文交流渠道,高质量实施“一带一路”科技创新行动计划。
在第十篇“激发全民族文化创新创造活力 繁荣发展社会主义文化”中,规划纲要提出——
加强和改进思想政治工作,推进校园文化建设,用好红色资源,加强青少年理想信念教育。创新实施马克思主义理论研究和建设工程,实施哲学社会科学创新工程,加快构建中国哲学社会科学自主知识体系。
加强新时代公民道德建设,大力弘扬社会公德、职业道德、家庭美德、个人品德,加强家庭家教家风建设,强化未成年人思想道德建设。
在第十一篇“完善人口发展战略 促进人口高质量发展”中,规划纲要提出——
加快普惠托育服务体系建设,多渠道扩大服务资源供给。加强公办托位供给,支持幼儿园发展托幼一体化服务,鼓励招收2—3岁幼儿。实施家庭教育促进法,发挥社区家长学校等作用,加强家庭教育指导服务。
第三十八章专章提出,办好人民满意的教育
坚持教育优先发展,落实立德树人根本任务,深化教育综合改革,健全与人口变化相适应的教育资源配置机制,建设高质量教育体系,培养德智体美劳全面发展的社会主义建设者和接班人。
实施新时代立德树人工程。坚持不懈用习近平新时代中国特色社会主义思想铸魂育人,加强“大思政课”建设,完善课程教材体系,全面实施新时代高校思政课课程方案,深入实施素质教育,促进学生健康成长、全面发展。创新实践育人形式,建设大学生社会实践专门课程,建立中小学校国情研学制度,促进思政课堂和社会课堂有效融合。实施学生体质强健计划,开展学校美育浸润行动、劳动习惯养成计划,普及心理健康教育。完善覆盖全学段学生资助体系。实施国家通用语言文字普及攻坚和质量提升行动。弘扬教育家精神,强化师德师风建设和教师待遇保障,实施教师教育能力提升工程,培养造就高水平教师队伍。健全学校家庭社会协同育人机制。深化教育评价改革,建立差异化管理和评价机制。引导规范民办教育发展。
推进基础教育扩优提质。加强基础教育资源跨学段动态调整和余缺调配,扩大学龄人口净流入城镇的教育资源供给。推进义务教育优质均衡发展,加强校长、教师区域内统筹调配、交流轮岗,有序推进小班化教学,办好必要的乡村小规模学校。推进学前教育优质普惠发展,提高公办幼儿园学位占比,学前教育毛入园率提高到95%。扩大普通高中办学资源,深入实施县域普通高中振兴计划,高中阶段教育完成率达到88%。稳步扩大免费教育范围,探索延长义务教育年限。有序推进中考改革,扩大优质高中招生指标到校比例,支持有条件的地方开展均衡派位招生试点。统筹推进“双减”和教育教学质量提升。健全特殊教育、专门教育保障机制。
推动高等教育提质扩容。按照研究型、应用型、技能型等基本办学定位,分类推进高校改革发展。以理工农医类专业为主有序扩大优质本科教育招生规模和研究生培养规模,高等教育毛入学率达到65%,稳步提高本科招生比例和研究生教育层次占高等教育在校生比例。大力发展专业学位研究生教育,提高工程硕博士培养比重。多渠道扩大优质高等教育资源,加大高水平研究型大学建设力度,建强应用型本科高校。新增高等教育资源适度向人口大省和中西部地区倾斜。研究适时调整本科生人均教育经费标准,持续改善学生宿舍等基本办学条件。扩大高水平教育对外开放,鼓励国外高水平理工类大学来华合作办学,加强“留学中国”品牌和能力建设。深入实施教育数字化战略。优化终身学习公共服务,完善国家开放大学体系。
提升职业学校办学能力。推进现代职业教育体系建设,提高职业教育办学质量和吸引力。优化与区域发展相协调、与产业布局相衔接的职业教育布局,推动专业设置紧密对接产业链创新链需求。深化中等职业教育改革,办好少而精的中等职业学校,建设特色鲜明高等职业学校,支持中高职一体化发展。建设一批高水平本科层次职业学校,推动职业教育本科与专业学位教育融合贯通。实行产教融合的人才培养模式,健全德技并修、工学结合育人机制,鼓励行业龙头企业举办或参与举办职业学校。
在第十二篇“加大保障和改善民生力度 扎实推进全体人民共同富裕”中,规划纲要提出——
稳定和扩大高校毕业生、农民工、退役军人等重点群体就业。
制定实施儿童伤害防控行动计划,强化未成年人违法犯罪预防和治理,有效防治学生欺凌。加强未成年人网络保护,拓展网络育人空间和阵地。
在第十七篇“坚持和完善‘一国两制’ 推进祖国统一”中,规划纲要提出——
推进澳琴国际教育(大学)城建设,支持澳门高校在横琴延伸办学。
深化两岸教育、医疗等领域合作和社会保障、公共资源共享。
下面是《中华人民共和国国民经济和社会发展第十五个五年规划纲要》全文。
新华社北京3月13日电
中华人民共和国国民经济和社会发展第十五个五年规划纲要
目录
第一篇 奋力开创中国式现代化建设新局面
第一章 发展环境
第二章 指导方针
第三章 主要目标
第二篇 建设现代化产业体系 巩固壮大实体经济根基
第四章 优化提升传统产业
第五章 培育壮大新兴产业和未来产业
第六章 促进服务业优质高效发展
第七章 构建现代化基础设施体系
第三篇 加快高水平科技自立自强 引领发展新质生产力
第八章 加强原始创新和关键核心技术攻关
第九章 提高体系化创新能力
第十章 强化企业科技创新主体地位
第十一章 一体推进教育科技人才发展
第四篇 深入推进数字中国建设 提升数智化发展水平
第十二章 强化算力算法数据高效供给
第十三章 全方位推进数智技术赋能
第十四章 营造健康有序的发展生态
第五篇 建设强大国内市场 加快构建新发展格局
第十五章 大力提振消费
第十六章 扩大有效投资
第十七章 纵深推进全国统一大市场建设
第六篇 加快构建高水平社会主义市场经济体制 增强高质量发展动力
第十八章 充分激发各类经营主体活力
第十九章 加快完善要素市场化配置体制机制
第二十章 健全宏观经济治理体系
第七篇 扩大高水平对外开放 开创合作共赢新局面
第二十一章 积极扩大自主开放
第二十二章 提升贸易投资合作质量和水平
第二十三章 高质量共建“一带一路”
第二十四章 推动构建人类命运共同体
第八篇 加快农业农村现代化 扎实推进乡村全面振兴
第二十五章 提升农业综合生产能力和质量效益
第二十六章 推进宜居宜业和美乡村建设
第二十七章 提高强农惠农富农政策效能
第九篇 优化区域经济布局 促进区域协调发展
第二十八章 增强区域发展协调性
第二十九章 促进区域联动发展
第三十章 优化国土空间发展格局
第三十一章 深入推进以人为本的新型城镇化
第三十二章 加强海洋开发利用保护
第十篇 激发全民族文化创新创造活力 繁荣发展社会主义文化
第三十三章 弘扬和践行社会主义核心价值观
第三十四章 大力繁荣文化事业
第三十五章 加快发展文化产业
第三十六章 提升中华文明传播力影响力
第十一篇 完善人口发展战略 促进人口高质量发展
第三十七章 建设生育友好型社会
第三十八章 办好人民满意的教育
第三十九章 加快建设健康中国
第四十章 积极应对人口老龄化
第十二篇 加大保障和改善民生力度 扎实推进全体人民共同富裕
第四十一章 促进高质量充分就业
第四十二章 完善收入分配制度
第四十三章 健全社会保障体系
第四十四章 推动房地产高质量发展
第四十五章 稳步推进基本公共服务均等化
第四十六章 保障各类群体发展权益
第十三篇 加快经济社会发展全面绿色转型 建设美丽中国
第四十七章 积极稳妥推进和实现碳达峰
第四十八章 持续改善环境质量
第四十九章 提升生态系统多样性稳定性持续性
第五十章 加快形成绿色生产生活方式
第十四篇 推进国家安全体系和能力现代化 建设更高水平平安中国
第五十一章 加强国家安全体系和能力建设
第五十二章 保障国家经济安全
第五十三章 提高公共安全治理水平
第五十四章 完善社会治理体系
第十五篇 如期实现建军一百年奋斗目标 高质量推进国防和军队现代化
第五十五章 着力提高国防和军队现代化质量效益
第五十六章 巩固提高一体化国家战略体系和能力
第十六篇 发展全过程人民民主 完善中国特色社会主义法治体系
第五十七章 发展社会主义民主
第五十八章 推进全面依法治国
第十七篇 坚持和完善“一国两制” 推进祖国统一
第五十九章 促进香港、澳门长期繁荣稳定
第六十章 推动两岸关系和平发展、推进祖国统一大业
第十八篇 加强规划实施保障
第六十一章 坚持和加强党中央集中统一领导
第六十二章 健全规划实施全周期推进机制
中华人民共和国国民经济和社会发展第十五个五年(2026-2030年)规划纲要,根据《中共中央关于制定国民经济和社会发展第十五个五年规划的建议》编制,主要阐明国家战略意图,明确政府工作重点,引导规范社会主体行为,是“十五五”时期我国全面建设社会主义现代化国家的宏伟蓝图,是全国各族人民共同的行动纲领。
第一篇 奋力开创中国式现代化建设新局面
“十五五”时期在基本实现社会主义现代化进程中具有承前启后的重要地位,是夯实基础、全面发力的关键时期,必须不懈努力、接续奋斗,推动事关中国式现代化全局的战略任务取得重大突破,为基本实现社会主义现代化奠定更加坚实的基础。
第一章 发展环境
站在新的起点上,我国发展基础更加坚实,发展环境发生深刻复杂变化,面临新的机遇和挑战。
第一节 “十四五”时期我国发展取得重大成就
“十四五”时期是全面建设社会主义现代化国家新征程的开局起步阶段,我国发展历程极不寻常、极不平凡。面对错综复杂的国际形势和艰巨繁重的国内改革发展稳定任务,以习近平同志为核心的党中央团结带领全党全国各族人民,迎难而上、砥砺前行,经受住世纪疫情严重冲击,有效应对一系列重大风险挑战,推动党和国家事业取得新的重大成就。
新发展理念引领作用全面彰显,构建新发展格局迈出重要步伐,新质生产力稳步发展,高质量发展扎实推进。经济运行稳中有进,国内生产总值突破140万亿元,现代化产业体系建设取得重大进展,基础设施支撑能力不断提升,数字经济核心产业增加值占比超过10.5%,城乡区域发展平衡性协调性增强。科技创新成果丰硕,全社会研发经费投入强度达到2.8%,攻克一批重大关键核心技术,取得一批重大原创科技成果。全面深化改革进一步推进,落实“两个毫不动摇”的体制机制不断完善,全国统一大市场建设取得积极成效,宏观经济治理效能进一步提升。高水平对外开放不断扩大,开放型经济新体制加快形成,高质量共建“一带一路”走深走实。全过程人民民主深入发展,全面依法治国有效实施。文化事业和文化产业蓬勃发展,精神文化产品丰富多彩。民生保障扎实稳固,居民人均可支配收入年均增长5.4%,城镇新增就业累计达到6242万人,劳动年龄人口平均受教育年限达到11.3年,人均预期寿命提升至79岁以上,脱贫攻坚成果巩固拓展。绿色低碳转型步伐加快,生态环境质量持续改善,非化石能源发电装机容量超过化石能源,地级及以上城市细颗粒物(PM2.5)浓度降至28微克/立方米,地表水达到或好于Ⅲ类水体比例超过90%,森林覆盖率超过25%。国家安全能力有效提升,粮食产量迈上1.4万亿斤大台阶,社会治理效能增强,社会大局保持稳定。国防和军队建设取得重大进展。“一国两制”实践深入推进。中国特色大国外交全面拓展。全面从严治党成效显著,反腐败斗争纵深推进,党的创造力、凝聚力、战斗力明显提高。
“十四五”规划主要目标任务胜利完成,我国经济实力、科技实力、国防实力、综合国力跃上新台阶,中国式现代化迈出新的坚实步伐,第二个百年奋斗目标新征程实现良好开局。这些重大成就的取得,根本在于以习近平同志为核心的党中央领航掌舵,在于习近平新时代中国特色社会主义思想科学指引,是全党全军全国各族人民聚力攻坚、团结奋斗的结果。
第二节 “十五五”时期我国发展环境面临深刻复杂变化
大国关系牵动国际形势,国际形势演变深刻影响国内发展,我国发展处于战略机遇和风险挑战并存、不确定难预料因素增多的时期。从国际看,世界百年变局加速演进,国际力量对比深刻调整,新一轮科技革命和产业变革加速突破,我国具备主动运筹国际空间、塑造外部环境的诸多有利因素。同时,世界变乱交织、动荡加剧,地缘冲突易发多发,全球治理赤字加重、安全问题凸显;单边主义、保护主义抬头,霸权主义和强权政治威胁上升,国际经济贸易秩序遇到严峻挑战,世界经济增长动能不足、风险积累;大国博弈更加复杂激烈,外部环境的不确定性不稳定性明显增强。
从国内看,我国经济基础稳、优势多、韧性强、潜能大,长期向好的支撑条件和基本趋势没有变,中国特色社会主义制度优势、超大规模市场优势、完整产业体系优势、丰富人才资源优势更加彰显。同时,发展不平衡不充分问题仍然突出,周期性、结构性、体制性问题相互交织;有效需求不足,供强需弱矛盾突出,国内大循环存在卡点堵点;新旧动能转换任务艰巨;农业农村现代化相对滞后;就业和居民收入增长压力较大,民生保障存在短板弱项;人口结构变化给经济发展、社会治理等提出新课题;重点领域还有风险隐患,防范化解房地产、地方政府债务、中小金融机构等风险任务繁重。
变局蕴含机遇,挑战激发斗志。面对国际风云变幻和各种风险挑战,必须深刻领悟“两个确立”的决定性意义,增强“四个意识”、坚定“四个自信”、做到“两个维护”,保持战略定力,增强必胜信心,积极识变应变求变,敢于斗争、善于斗争,勇于面对风高浪急甚至惊涛骇浪的重大考验,以历史主动精神克难关、战风险、迎挑战,集中力量办好自己的事,统筹布局、精心安排,巩固拓展优势、破除瓶颈制约、补强短板弱项,在激烈国际竞争中赢得战略主动,以高质量发展的确定性应对各种不确定性,续写经济快速发展和社会长期稳定两大奇迹新篇章。
第二章 指导方针
推动“十五五”时期经济社会发展,必须牢牢把握以下指导思想和重大原则。
第一节 指导思想
坚持马克思列宁主义、毛泽东思想、邓小平理论、“三个代表”重要思想、科学发展观,全面贯彻习近平新时代中国特色社会主义思想,深入贯彻党的二十大和二十届历次全会精神,认真落实四中全会部署,围绕全面建成社会主义现代化强国、实现第二个百年奋斗目标,以中国式现代化全面推进中华民族伟大复兴,统筹推进“五位一体”总体布局,协调推进“四个全面”战略布局,统筹国内国际两个大局,完整准确全面贯彻新发展理念,加快构建新发展格局,坚持稳中求进工作总基调,坚持以经济建设为中心,以推动高质量发展为主题,以改革创新为根本动力,以满足人民日益增长的美好生活需要为根本目的,以全面从严治党为根本保障,推动经济实现质的有效提升和量的合理增长,推动人的全面发展、全体人民共同富裕迈出坚实步伐,确保基本实现社会主义现代化取得决定性进展。
第二节 必须遵循的原则
——坚持党的全面领导。坚决维护党中央权威和集中统一领导,提高党把方向、谋大局、定政策、促改革能力,把党的领导贯穿经济社会发展各方面全过程,为我国社会主义现代化建设提供根本保证。
——坚持人民至上。尊重人民主体地位,紧紧依靠人民,维护人民根本利益,促进社会公平正义,注重在发展中保障和改善民生,在满足民生需求中拓展发展空间,推动经济和社会协调发展、物质文明和精神文明相得益彰,让现代化建设成果更多更公平惠及全体人民。
——坚持高质量发展。以新发展理念引领发展,因地制宜发展新质生产力,做强国内大循环,畅通国内国际双循环,统筹扩大内需和深化供给侧结构性改革,加快培育新动能,促进经济结构优化升级,做优增量、盘活存量,推动经济持续健康发展和社会全面进步。
——坚持全面深化改革。聚焦制约高质量发展的体制机制障碍,推进深层次改革,扩大高水平开放,推动生产关系和生产力、上层建筑和经济基础、国家治理和社会发展更好相适应,持续增强发展动力和社会活力。
——坚持有效市场和有为政府相结合。充分发挥市场在资源配置中的决定性作用,更好发挥政府作用,构建统一、开放、竞争、有序的市场体系,建设法治经济、信用经济,打造市场化法治化国际化一流营商环境,形成既“放得活”又“管得好”的经济秩序。
——坚持统筹发展和安全。在发展中固安全,在安全中谋发展,强化底线思维,有效防范化解各类风险,增强经济和社会韧性,以新安全格局保障新发展格局。
第三章 主要目标
“十五五”时期经济社会发展要实现以下目标。
——高质量发展取得显著成效。在结构优化和质量提升基础上,国内生产总值增长保持在合理区间、各年度视情提出,为到2035年人均国内生产总值比2020年翻一番、达到中等发达国家水平打好基础。全要素生产率稳步提升,科技进步和制度创新对经济增长的贡献持续加大。居民消费率明显提高,内需拉动经济增长主动力作用持续增强,经济增长潜力得到充分释放。全国统一大市场建设纵深推进,超大规模市场优势持续显现。新型工业化、信息化、城镇化、农业现代化取得重大进展,现代化产业体系完整性、先进性、安全性加快提升,城乡区域发展协调性进一步增强,发展新质生产力、构建新发展格局、建设现代化经济体系取得重大突破。
——科技自立自强水平大幅提高。国家创新体系整体效能显著提升,全社会研发经费投入年均增长7%以上,教育科技人才一体发展格局基本形成。基础研究和原始创新能力显著增强,重点领域关键核心技术快速突破,产出一批重大原创性、标志性、引领性科技成果,并跑领跑领域明显增多。科技创新和产业创新深度融合,创新驱动作用明显增强。
——进一步全面深化改革取得新突破。国家治理体系和治理能力现代化深入推进,社会主义市场经济体制更加完善,高水平对外开放体制机制更加健全,更加公平、更有活力的市场环境加快形成,全过程人民民主制度化、规范化、程序化水平进一步提高,社会主义法治国家建设达到更高水平。
——社会文明程度明显提升。文化自信更加坚定,主流思想舆论不断巩固壮大,社会主义核心价值观广泛践行,全民族文化创新创造活力不断激发,人民精神文化生活更加丰富,中华民族凝聚力和中华文化影响力显著增强,国家软实力持续提高。
——人民生活品质不断提高。就业保持总体稳定,城镇调查失业率低于5.5%,高质量充分就业取得新进展。居民收入增长和经济增长同步、劳动报酬提高和劳动生产率提高同步,分配结构得到优化,中等收入群体持续扩大。劳动年龄人口平均受教育年限提高到11.7年,人民群众养老托育服务需求得到更好满足,人均预期寿命提高到80岁,社会保障制度更加优化更可持续,基本公共服务均等化水平明显提升。
——美丽中国建设取得新的重大进展。绿色生产生活方式基本形成,碳达峰目标如期实现,单位国内生产总值二氧化碳排放降低17%,清洁低碳安全高效的新型能源体系初步建成。生态环境质量全面改善,主要污染物排放总量持续减少,地级及以上城市细颗粒物(PM2.5)浓度降至27微克/立方米以下,优良水体比例提高到85%,森林覆盖率达到25.8%,生态系统多样性稳定性持续性不断提升。
——国家安全屏障更加巩固。国家安全体系和能力进一步加强,粮食综合生产能力达到1.45万亿斤左右,能源综合生产能力达到58亿吨标准煤,重点领域风险得到有效防范化解,社会治理和公共安全治理水平明显提高,重特大事故得到有效遏制,自然灾害防御水平显著提升,建军一百年奋斗目标如期实现,更高水平平安中国建设扎实推进。
在此基础上再奋斗五年,到2035年实现我国经济实力、科技实力、国防实力、综合国力和国际影响力大幅跃升,人均国内生产总值达到中等发达国家水平,人民生活更加幸福美好,基本实现社会主义现代化。

第二篇 建设现代化产业体系 巩固壮大实体经济根基
坚持把发展经济的着力点放在实体经济上,坚持智能化、绿色化、融合化方向,加快建设制造强国、质量强国、航天强国、交通强国、网络强国,保持制造业合理比重,构建以先进制造业为骨干的现代化产业体系。
第四章 优化提升传统产业
强化国家标准引领、数智绿色技术赋能、环保安全制度约束,巩固提升我国产业在全球分工中的地位和竞争力。
第一节 推动重点产业提质升级
坚持因势利导、分业施策,促进重点产业化解结构性矛盾、加快向中高端升级。推动钢铁、石化、船舶等产业结构调整,做强做优精品钢材基地、一流石化基地、高端船舶和海洋工程装备基地。推进电子信息、机械装备等全产业链创新,发展高端、短缺产品,加快突破关键零部件、元器件和专用材料。扩大轻工、纺织等优质产品供给。巩固提升建筑业竞争力。推动技术改造升级,发展智能制造、绿色制造、服务型制造,加快产业模式和企业组织形态变革。发展先进制造业集群,建设国家新型工业化示范区。加强全面质量管理,深入实施制造业卓越质量工程,增强质量技术基础能力。推进标准更新升级,严格安全、环保、能效、质量等规范管理,促进市场化兼并重组,推动落后低效产能有序退出。
第二节 提升产业链自主可控水平
实施产业基础再造工程,加快突破一批重大基础技术、工艺和产品,推进先进材料、跨尺度制造等创新应用。实施重大技术装备攻关工程,突破一批标志性重大技术装备。滚动实施制造业重点产业链高质量发展行动,建立健全产业链供应链安全风险评估和应对机制,持续增强稀土、稀有金属、超硬材料等竞争优势,加强重要战略性矿产高质高效综合利用。推进国家战略腹地建设和关键产业备份,建设战略性产业基地、物资储备基地和基础设施。建立产业基础竞争力调查制度,强化共性技术研发支撑能力。完善首台(套)、首批次、首版次应用政策。
第三节 健全产业健康有序发展促进机制
完善产业调控和政策体系,优化产业布局,加强要素协同保障。健全产能监测预警机制,采取规划引导、产能调控、价格治理、行业自律等措施,综合整治“内卷式”竞争。推动产业政策向普惠化和功能性转型,健全产业政策制定实施、信息披露、评估调整和退出机制。完善优质企业梯度培育体系,促进中小企业专精特新发展。合理降低制造业综合成本,加大中长期贷款和信用贷款对制造业技术创新、数智化转型、绿色发展等支持力度。实施制造业人才支持计划和专业技术人才知识更新工程,培养造就卓越工程师、大国工匠、高技能人才。

第五章 培育壮大新兴产业和未来产业
强化源头技术供给,加快构建应用场景和生态体系,培育更多支柱性先导性产业,构筑产业发展新优势。
第一节 发展壮大新兴产业
加快新一代信息技术、新能源、新材料、智能网联新能源汽车、机器人、生物医药、高端装备、航空航天等战略性新兴产业发展,因地制宜建设各具特色、优势互补的战略性新兴产业集群,着力打造一批成长潜力大、技术含量高、渗透领域广的新兴支柱产业。拓展海洋经济发展空间,推进低空经济健康有序发展。实施新技术新产品新场景大规模应用示范行动,加大场景培育和开放力度,加快新兴产业规模化发展。鼓励发展战略性产品和服务,推进国产大飞机规模化系列化发展,加强北斗系统创新应用,扎实推进智能驾驶、新型太阳能电池、新型储能等关键技术创新,支持创新药临床使用。
第二节 前瞻布局未来产业
瞄准引领未来发展重点领域,构建未来产业全链条培育体系,推动量子科技、生物制造、氢能和核聚变能、脑机接口、具身智能、第六代移动通信等成为新的经济增长点。加强未来产业识别和动态调整,强化基础性、前沿性、颠覆性技术布局。建立未来产业投入增长和风险分担机制,组织实施未来产业发展示范工程,探索多元技术路线、典型应用场景、可行商业模式、市场监管规则。布局一批国家未来产业研究院和概念验证中心,依托科教资源优势突出、产业基础雄厚地区建设一批未来产业先导区。
第三节 完善产业创新发展生态
着力构建有利于新兴产业孵化成长的市场环境和政策体系。实施产业创新工程,优化战略性产品技术创新组织模式和评价体系,一体推进创新设施建设、技术研究开发、产品迭代升级。完善新兴领域知识产权保护制度,健全知识产权公共服务体系和技术交易服务平台网络,实施新产业标准化领航工程。培育独角兽企业。建立适应新业态发展的高效便捷准入机制,探索“沙盒监管”、触发式监管等新型监管方式。提升低空空域管理精细化水平,加强适航审定能力建设,强化低空飞行安全保障。推进生物医药、智能驾驶、低空经济等新兴领域立法。

第六章 促进服务业优质高效发展
实施服务业扩能提质行动,深化服务领域改革开放,完善支持政策体系,全面提升服务业质量效率和竞争力,更好发挥服务业支撑产业升级、满足民生需要、带动就业扩容的作用。
第一节 推进生产性服务业向专业化和价值链高端延伸
全链条补强生产性服务业薄弱环节,提高现代服务业与先进制造业、现代农业融合发展水平。大力发展科技服务,提升研发设计、知识产权、科技成果转化、检验检测认证等服务能力,培育具有国际水准的工业设计中心,依托产业集群布局一批行业共性技术平台、中试验证平台和集成高效质量基础设施。提高金融租赁、物流仓储、人力资源等服务综合竞争力,壮大节能环保、数智化转型等服务,提高增值服务比重。做强做优商务服务,发展高水平第三方专业机构,提高公信力和国际认可度。
第二节 促进生活性服务业高品质多样化便利化发展
适应居民消费结构升级,积极发展普惠可及、个性多样的生活性服务业。加快补齐养老、托育、健康等普惠服务短板,健全政府购买服务、公建民营、民办公助等机制,支持多元主体扩大服务供给。鼓励批发零售、住宿餐饮特色优质发展,积极拓展新业态新模式,促进线上线下协同发展。提高家政、物业、快递等服务质量,创新社区集成服务模式,推动品牌化标准化发展。以带动面广的行业为依托,促进多业态融合发展。聚焦全民健康、智慧养老、文化旅游、到家服务等,培育一批生活性服务业新增长点。
第三节 完善服务业发展政策体系
放宽服务领域准入,扩大优质经营主体,深化监管改革,健全适应业态融合的跨部门跨行业审批监管模式。扩大服务业高水平对外开放,吸引国际知名企业在华投资经营,拓展“制造+服务”海外经营网络。创新服务业融资和用地模式,完善普惠服务价格形成机制和配套政策,鼓励利用存量资源改建服务设施。加快养老、托育等重点领域服务标准建设,推行优质服务承诺、认证与标识制度。提升从业人员专业化水平,完善技能评价机制和信用体系。健全服务业统计监测体系。
第七章 构建现代化基础设施体系
坚持适度超前、不过度超前,加强基础设施统筹规划,优化布局结构,促进集成融合,提升安全韧性和运营可持续性。
第一节 完善现代化综合交通运输体系
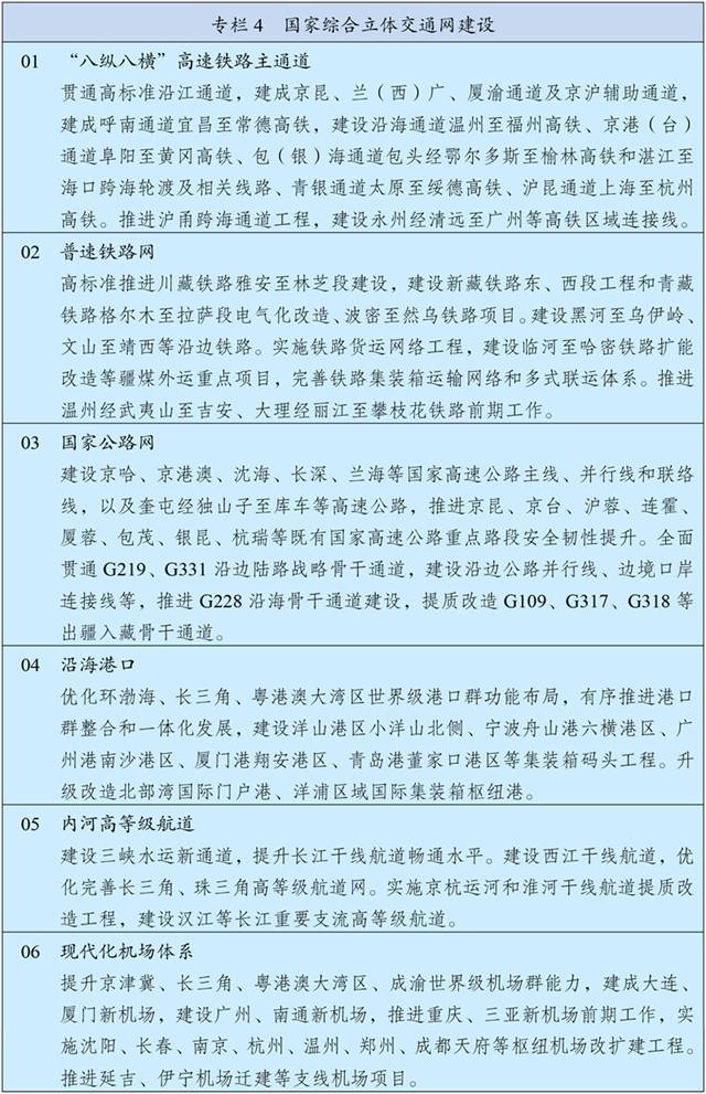
推进补网强链提质,加强跨区域统筹布局、跨方式一体衔接,全面提高交通基础设施综合效益。完善国家综合立体交通网主骨架,高质量建设沿海沿边沿江、出疆入藏、西部陆海新通道等战略骨干通道,基本建成“八纵八横”高速铁路主通道和国家高速公路网,推进内河高等级航道提质升级,基本建成世界级港口群和机场群。强化薄弱地区覆盖和通达保障,推动普速铁路、普通国省道升级改造,开展新一轮农村公路提升行动,加强西部地区铁路和支线机场建设,完善边境地区路网布局。建设国际性、全国性综合交通枢纽城市,加强集疏运网络建设和场站衔接,完善国家邮政快递枢纽。健全多元化、韧性强的国际运输通道体系,推动跨境交通基础设施互联互通,促进国际航空货运健康有序发展。统筹功能提升和绿色安全智能发展,推进交通基础设施更新改造和养护管理,加强安全风险评估和监测预警,实施公路安全韧性提升工程。深化综合交通运输体系改革,推进铁路体制改革和收费公路政策优化。

第二节 加力建设新型能源基础设施
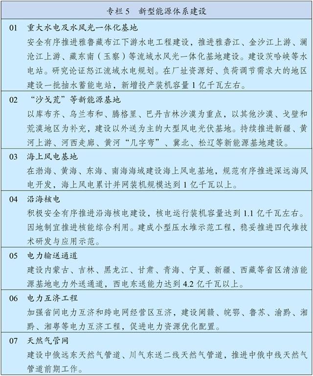
深入实施能源安全新战略,加快构建清洁低碳安全高效的新型能源体系,建设能源强国。推进非化石能源安全可靠有序替代化石能源,坚持风光水核等多能并举,实施非化石能源十年倍增行动。统筹就地消纳和外送,建设“三北”风电光伏、西南水风光一体化、沿海核电、海上风电等清洁能源基地,加强分布式能源就近开发利用,布局发展绿色氢氨醇,积极推进光热发电和地热能利用。加强化石能源清洁高效利用,推进煤电改造升级和散煤替代。着力构建新型电力系统,全面提升电力系统互补互济和安全韧性水平,优化全国电力流向和跨区域通道布局,加快智能电网建设,完善城乡配电网,科学布局抽水蓄能,大力发展新型储能。提高终端用能电气化水平,推动能源消费绿色化低碳化。基本建成全国统一电力市场体系,完善油气“全国一张网”运行调度机制。


第三节 加快建设现代化水网
加强国家水网建设,增强洪涝灾害防御、水资源统筹调配、城乡供水保障能力。统筹流域性洪水和局域性灾害防御,加强防洪水库、河道及堤防、蓄滞洪区建设,推进中小河流系统治理和病险水库除险加固,增强暴雨集中区防洪避险能力。健全跨流域跨区域水资源调配体系,完善国家水网主骨架和骨干输配水通道。加强供水灌溉保障,整装推进大中型灌区建设改造,加快城市应急备用水源工程建设。加强河湖生态保护治理,推进水源涵养与水土保持,提升水生态系统自我修复能力。实施地下水保护治理行动,逐步实现采补平衡。

第四节 适度超前建设新型基础设施
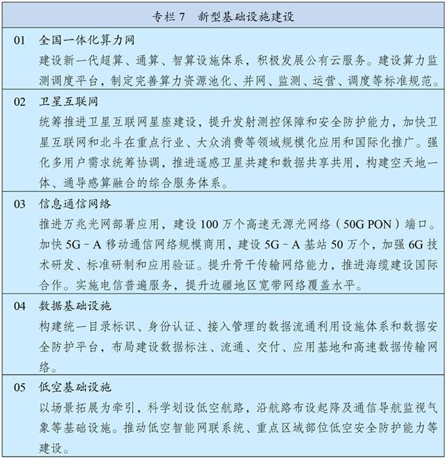
围绕支撑产业升级和数智化发展,推进新型基础设施布局建设和集约高效利用。完善信息通信网络,深化第五代移动通信(5G)、千兆光网规模部署,推进第五代移动通信演进(5G-A)、万兆光网建设发展和第六代移动通信(6G)技术创新,推动移动物联网自主迭代。深入推进东数西算工程,构建多层次算力设施体系和全国一体化算力网。实施国家区块链网络建设工程。完善民用空间基础设施,统筹建设卫星通信、导航、遥感系统,加快低轨卫星互联网组网。推进交通、能源、水利等基础设施数智化升级。

第三篇 加快高水平科技自立自强 引领发展新质生产力
抓住新一轮科技革命和产业变革历史机遇,统筹教育强国、科技强国、人才强国建设,提升国家创新体系整体效能,全面增强自主创新能力,抢占科技发展制高点,推动科技创新和产业创新深度融合,不断催生新质生产力。
第八章 加强原始创新和关键核心技术攻关
坚持技术驱动和需求拉动相结合、锻长板和补短板相结合,完善新型举国体制,推动产出更多标志性原创成果。
第一节 打好关键核心技术攻坚战
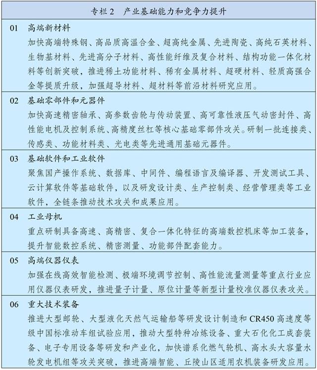
聚焦战略必争领域和产业链供应链薄弱环节,采取超常规措施,全链条推动集成电路、工业母机、高端仪器、基础软件、先进材料、生物制造等重点领域关键核心技术攻关取得决定性突破。健全需求导向的攻关任务凝练机制,开展技术经济安全评估。强化跨领域跨学科协同,健全重大任务人才特殊调配机制,完善“揭榜挂帅”、“赛马”等制度,探索以奖代补、后补助等资金支持方式。强化以用促攻、攻用结合,一体推进技术研发、成果转化、标准研制、产业培育,加快攻关成果应用和产品迭代升级。
第二节 强化战略前沿领域科技布局
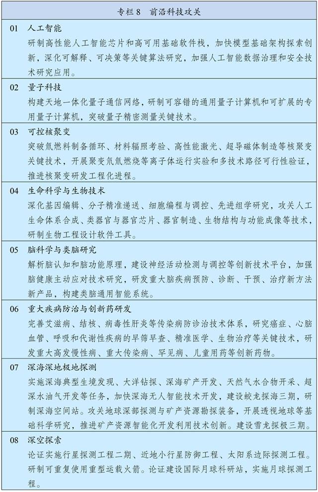
瞄准世界科技前沿强化系统布局,实施人工智能、量子科技、生物科技、新能源等科技战略部署,加快突破基础理论和底层技术,促进转化应用。高水平组织前沿技术预测预见,建立国家关键和新兴技术清单,持续推动前沿技术研发。强化科学研究、技术开发原始创新导向,优化有利于原创性颠覆性创新的环境,创新非共识项目遴选和资助机制,扩大国家重大科技任务、国家自然科学基金原创性颠覆性项目规模和比例。突出国家战略需求,扎实推进国家科技重大专项,超前部署面向2035的国家重大科技项目。

第三节 全面提升基础研究水平
加强基础研究战略性、前瞻性、体系化布局,统筹推进目标导向和自由探索的基础研究。加快形成基础研究多元化投入格局,加大财政投入力度,完善税收激励政策,引导有条件的地方、企业、社会组织、个人支持基础研究,鼓励设立基础研究公益基金,实现基础研究经费投入占研发经费投入比重明显提高。完善竞争性支持和稳定支持相结合的投入机制,加大对从事基础研究的优势团队和青年科技人才长期稳定支持,探索长周期资助模式。鼓励开展高风险、高价值基础研究,营造鼓励探索、宽容失败的良好环境。围绕极宏观、极微观、极端条件、极综合交叉的科学前沿,加强新兴领域、交叉融合和跨学科基础研究。
第九章 提高体系化创新能力
统筹国家战略科技力量建设,提高创新资源配置效率,构建自主完备、开放高效的国家创新体系。
第一节 增强国家战略科技力量引领作用
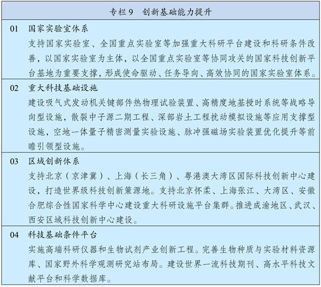
优化国家实验室、国家科研机构、高水平研究型大学和科技领军企业等国家战略科技力量定位和布局。发挥国家实验室龙头作用,支持国家实验室牵头实施国家重大科技任务、探索新型科研组织模式,加强全国重点实验室建设。加快国家科研机构布局调整和优化重组,完善与职责定位相适应的管理运行机制。支持高水平研究型大学创造一流学术环境,打造基础研究主力军和人才培养主阵地。培育壮大科技领军企业,提升整合创新资源、构建产业生态能力。鼓励和规范发展新型研发机构。
第二节 强化科技创新资源保障
强化统筹协调的科技任务部署机制,健全国家重大科技决策咨询制度。完善中央财政科技经费分配和管理使用机制,健全重大科技任务央地投入共担机制,提高投入绩效。扩大财政科研项目经费“包干制”范围,赋予科学家更大技术路线决定权、更大经费支配权、更大资源调度权。强化科技基础条件自主保障,统筹科技创新平台基地建设,体系化布局建设重大科技基础设施,加强高端科研仪器、科技期刊、科学数据等条件建设,强化资源开放共享。完善区域创新体系,强化国际科技创新中心策源功能,布局建设区域科技创新中心和产业科技创新高地,增强综合性国家科学中心创新资源集群效应,完善央地联动、区域协同的创新机制。

第三节 构建高水平科技开放合作新格局
营造具有全球竞争力的开放创新生态,支持与各国科研人员共同攻克基础前沿科学问题。发挥面向全球的科学研究基金作用,扩大科技计划对外开放,建立健全科技资金跨境拨付、境外使用管理制度和科研数据跨境安全有序流动机制,推动重大科研基础设施和平台向全球科学家开放使用。优化高校、科研院所、科技社团对外专业交流合作管理机制。牵头实施并积极参与国际大科学计划和大科学工程,支持在我国境内设立国际科技组织,打造具有全球影响力的国际科技奖项。
第十章 强化企业科技创新主体地位
落实企业在技术创新决策、研发投入、科研组织和成果转化应用中的主体地位,促进创新链产业链资金链人才链深度融合。
第一节 推动创新资源向企业集聚
建立健全项目、平台、数据、人才等创新资源向企业集聚的政策体系。提高企业在国家重大科技创新决策中的参与度,将产业关键共性技术需求作为国家科技计划支持的重要方向,推动具备条件的企业重大科技项目纳入国家科技计划体系。支持企业更多承担国家科技攻关任务,在技术路线制定、攻关任务推进、参与单位选择和经费使用分配方面赋予牵头企业更大自主权。优先支持科技型骨干企业建设国家科技创新平台基地,加大国家科学数据和工程试验数据、人才计划向企业开放力度。完善科研人员离岗创业、兼职兼薪等政策,激励优秀人才向企业流动。
第二节 加强企业主导的产学研融通创新
鼓励企业面向产业需求与高校、科研院所联合开展科研攻关。支持科技型骨干企业牵头组建创新联合体,开展关键共性技术研发及科技成果中试和示范应用。深化职务科技成果赋权改革,建立职务科技成果资产单列管理制度,推进技术转移体系建设,加快科技成果高效转化应用。引导高校、科研院所按照先使用后付费方式把科技创新成果许可给中小微企业使用。鼓励科技领军企业向中小微企业开放科研条件和应用场景、提供技术开发服务。
第三节 完善促进企业创新的政策体系
加强普惠性政策供给,营造有利于企业创新的良好环境。支持高新技术企业和科技型中小企业发展,提高企业研发费用加计扣除比例。建立企业研发准备金制度。构建同科技创新相适应的科技金融体制,完善长期资本投早、投小、投长期、投硬科技支持政策,支持优质科技型企业上市融资、发行债券,高质量建设债券市场“科技板”,大力发展创业投资,多渠道拓宽中长期创业投资资金来源,发挥国家创业投资引导基金、国家级并购基金作用。提高外资在华开展股权投资、风险投资便利性。加大政府采购自主创新产品力度。建立科技保险政策体系,丰富科技保险产品。强化知识产权全链条保护,优化专利商标审查政策,全面实施专利开放许可制度。
第十一章 一体推进教育科技人才发展
深化教育科技人才一体改革,强化规划衔接、政策协同、资源统筹、评价联动,促进科技自主创新和人才自主培养良性互动。
第一节 建立健全一体推进的协调机制
健全教育科技人才战略统筹实施机制,加强战略目标有机衔接、战略任务一体部署、政策措施协调发力、资源要素统筹配置,推动教育科技人才平台基地协同布局,建设具有全球影响力的教育中心、科学中心、人才中心。在有条件的地方探索建立教育科技人才统筹管理机制。围绕创新需求加快建设国家战略人才力量,加大对战略科学家、科技领军人才、基础研究人才、青年科技人才等的培养和支持力度。加强人才协作,优化人才结构,完善有序流动机制,促进人才区域协调发展。
第二节 协同推进创新型人才培养
围绕科技创新、产业发展和国家战略需求协同育人,提高人才自主培养质量。聚焦优势学科和战略急需适度扩大“双一流”建设范围,新建若干所新型研究型大学。健全高等教育学科专业设置调整机制,超常规布局人工智能、集成电路等新兴领域急需学科专业,深入实施基础学科和交叉学科突破计划。强化科研机构、创新平台、企业、科技计划人才集聚培养功能,招生指标向重大科技任务承担单位倾斜。探索拔尖创新人才培养新模式,加强青少年科学素养、批判性思维和创新能力培养,强化科技教育和人文教育协同,加强基础学科、交叉学科和战略急需领域本硕博衔接培养。
第三节 联动推进激励评价机制创新
以创新能力、质量、实效、贡献为评价导向,深化项目评审、机构评估、人才评价、收入分配改革,激发创新创造动力活力。开展以成果原创性和学术价值为主的基础研究评价,优化国际同行评价。推行以用户和市场反馈为主的应用研究和技术开发评价,将新技术新产品作为业绩考核、职称评定、人才计划支持的重要依据。赋予用人单位更大人才评价自主权,防止简单以称号头衔确定薪酬待遇、配置资源。完善人员编制、薪酬待遇、职称评聘、考核晋升等配套政策,畅通高校、科研院所、企业人才交流通道。健全海外引进人才支持保障机制,建立高技术人才移民制度,引育世界优秀人才。加强科学技术普及,培育创新文化,弘扬科学家精神。加强科技法治、伦理、诚信、安全建设。
第四篇 深入推进数字中国建设 提升数智化发展水平
把握数字化、网络化、智能化发展大势,充分发挥我国数据资源丰富、产业体系完备、应用场景广阔优势,激活数据要素潜能,加快数智技术创新,深化拓展“人工智能+”,赋能经济社会发展和治理能力提升,促进生产方式深层次变革和生产力革命性跃迁。
第十二章 强化算力算法数据高效供给
统筹推进算力设施建设、模型算法发展和高质量数据资源供给,筑牢数智化发展底座。
第一节 加强算力设施支撑
统筹布局、有序建设算力设施,推进算力资源规模化、集约化、绿色化、普惠化发展。加快国家枢纽算力设施集群建设,支持有条件地区根据低时延场景需求适度发展算力,推进云边端协同发展。加强高性能高质量智算资源供给,论证建设超大规模智算集群。推进算力设施市场化建设运营,支持通过政府购买算力服务、算力租赁等多种方式满足算力需求,创新发展标准化可扩展的智算云服务。推动绿色电力与算力协同布局。加强全国一体化算力监测调度,提升算力接入和精准匹配能力。加快培育自主可控、协同运行的软硬件生态。提升算力普惠易用水平,降低中小企业用算成本。
第二节 促进模型算法迭代创新
加快突破人工智能基础理论和核心技术,推进人工智能模型架构改进、算法优化,强化“模芯云用”协同创新。构建任务导向、灵活授权、跨域协同的算法创新组织模式,加快研究更加高效的模型训练和推理方法。鼓励多模态、智能体、具身智能、群体智能等技术创新,探索通用人工智能发展路径。推动通用大模型和行业专用模型同步发展,依托高价值场景推动模型应用落地和迭代升级。建立健全模型能力评估体系。
第三节 深化数据资源开发利用
构建国家数据资源体系,健全数据资源统计调查制度,建立全国数据资源“一本账”。统筹推进政务数据共享、公共数据开放和授权运营,健全公共数据资源开发利用责任制和个人数据合规利用机制,推动企业数据、行业数据开发开放。完善数据标准体系和质量管理体系,加快建设人工智能语料库,面向能源、交通、制造、教育、健康、金融等领域建设高质量数据集,建立人工智能训练数据合理使用制度。加强数据领域关键技术和设备研发应用,培育壮大数据产业,深入开展“数据要素×”行动。建设和运营国家数据基础设施,实施可信数据空间发展行动计划。
第十三章 全方位推进数智技术赋能
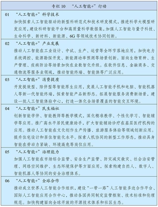
全面实施“人工智能+”行动,加强人工智能同科技创新、产业发展、文化建设、民生保障、社会治理相结合,抢占人工智能产业应用制高点,全方位赋能千行百业。
第一节 促进实体经济和数字经济深度融合
壮大数字经济核心产业,发展新一代通信技术、云计算、区块链等产业,提升高端芯片、光电子器件、基础软件和工业软件等产业水平,打造具有国际竞争力的数字产业集群。推进国家人工智能创新高地建设,培育智能原生新模式新业态,建设国家人工智能应用中试基地。促进制造业“智改数转网联”,实施智能制造工程和工业互联网创新发展工程,一体推进网络、标识、平台、数据、安全体系建设和规模化应用。推进服务业数智化,发展智慧农业。建设数智化转型促进网络,健全中小企业数智赋能服务体系。推进开源体系建设,完善开源运行机制。
第二节 创造美好数智生活
充分发挥数智技术和数据要素对丰富人民生活、改善民生福祉的作用,拓展教育、医疗、养老、文旅、就业、消费等领域融合应用。丰富智能家居、智慧出行和智慧社区场景,发展智能终端产品和服务,构建数智便民服务圈。促进人工智能助力教育模式变革,有序推动数智技术在辅助诊疗、精准医疗、健康管理、医保服务、养老助残等场景的应用。深入实施全民数字素养与技能提升行动,强化人工智能的就业创造效应。积极探索运用数智技术提高基层医疗服务能力、促进教育公平,助力基本公共服务均等化。
第三节 提高政府治理数智化水平
深化数智技术全流程应用,发展泛在可及、智慧便捷、公平普惠的数智化政务服务。完善覆盖全国的一体化在线政务服务平台,强化数据“一表通”和公共应用支撑体系建设,推进政务数据跨部门跨层级跨地区共享利用。安全稳妥有序推进政务领域人工智能大模型部署应用,探索构建精准识别需求、主动规划服务、全程智能办理的服务新模式。深化人工智能赋能安全治理,提升感知预警、指挥决策、精准管理和即时响应能力。

第十四章 营造健康有序的发展生态
坚持促进发展和规范管理相统筹,加强数据基础制度规则建设和人工智能治理,营造有益、安全、公平的发展环境。
第一节 健全数据要素基础制度
建立健全数据产权、流通利用、收益分配、安全治理等数据要素基础制度。完善数据产权结构性分置制度,构建全国统一的数据产权登记体系。建设开放共享安全的全国一体化数据市场,加快完善数据流通交易规则和标准,优化数据交易机构布局,规范发展第三方专业服务机构。建立数据要素价格形成机制,探索兼顾各方利益的数据收益分配机制。完善数据领域法律法规,健全数据采集、存储、流通、使用管理规则。实施数据分类分级管理,提升数据安全保护能力。
第二节 完善科学有效监管机制
健全新技术新业态安全监管框架,构建技术标准研制调整、技术应用分级管理机制,推进多元协同共治。完善人工智能领域法律法规、政策制度、应用规范、伦理准则,健全算法备案、透明度管理、安全评估等制度,探索建立人工智能生成物权利归属和开发者经营者使用者权责认定规则。推动建立人工智能全生命周期风险管理制度,健全覆盖安全监测、风险预警、应急响应的风险防控体系。推动平台经济创新和健康发展,加强平台企业数据、算法、流量和规则监管,促进平台企业和平台内经营者、劳动者共赢发展。依法打击数据滥用、深度伪造、泄露隐私等行为。
第三节 拓展数智领域国际合作
构建全球数字合作伙伴关系网络,深化电子商务、数字支付、智慧城市等领域合作,探索建设离岸算力设施、数据跨境流动服务基础设施。积极参与人工智能、数字货币、数据跨境流动等领域国际治理,在数据安全、隐私保护、跨境执法协作等方面达成更多共识,加强国际司法协调和规则互认。推动建立各国广泛参与的人工智能治理框架,共同构建平权、互信、多元、共赢的全球人工智能开放生态,支持全球南方国家加强人工智能能力建设。
第五篇 建设强大国内市场 加快构建新发展格局
坚持扩大内需这个战略基点,坚持惠民生和促消费、投资于物和投资于人紧密结合,以新需求引领新供给,以新供给创造新需求,促进消费和投资、供给和需求良性互动,实现供需更高水平动态平衡,增强国内大循环内生动力和可靠性。
第十五章 大力提振消费
深入实施提振消费专项行动,增强居民消费能力,改善消费意愿,适应不同群体消费需求扩大优质供给,促进全社会商品和服务消费较快增长。
第一节 夯实居民消费基础
统筹促就业、增收入、稳预期,加快形成扩大居民消费长效机制。稳定和扩大就业容量,支持企业稳岗扩岗、个人创业就业,积极培育新职业新岗位,拓展数字经济、绿色经济、银发经济等就业新空间。大力促进城乡居民增收,稳步提高最低工资标准,持续改善小微企业和个体工商户经营环境,促进楼市股市健康发展。织密扎牢社会保障网,鼓励支持灵活就业人员、新就业形态人员参加职工保险,规范完善与人均消费支出挂钩的低保标准动态调整机制,增加政府资金用于民生保障支出。
第二节 释放服务消费潜力
以放宽准入、业态融合为重点扩大服务消费,培育服务消费新增长点。提升生活服务消费便利化水平,发展社区嵌入式服务和一刻钟便民生活圈,推进传统商圈焕新,优化养老、托育、家政等领域服务消费体验。提高发展型消费比重,适应多样化个性化服务需求,规范发展教育和培训消费,培育壮大健康消费,积极引进国际优质服务资源。激发改善型消费活力,扩大文体旅游消费,优化营业性演出、体育赛事审批管理,实施冰雪旅游提升计划,发展邮轮游艇、房车露营等休闲消费,积极拓展低空消费。深化商旅文体健融合,打造一批沉浸式互动式消费新场景。
第三节 推动商品消费扩容升级
强化品牌引领、标准升级、新技术应用,稳定大宗消费,促进消费品更新换代,满足多层次消费品需求。因城施策优化房地产政策,多管齐下稳定预期,充分释放刚性和改善性住房需求潜力,支持老旧房屋适老化改造和智能化升级。深化汽车消费从购买管理向使用管理转变,完善充换电、停车场等基础设施,拓展汽车改装、租赁等后市场消费。支持汽车、电子产品、家电家具等回收体系建设,规范二手商品流通秩序。实施数字消费提升行动,推动智能新产品应用,制定智能家居互联互通标准,推广柔性化定制化消费品生产模式。发展绿色消费,积极推广绿色低碳产品。培育中高端消费新增长点,推动老字号、国货潮牌做精做强,发展周边衍生品消费,积极推进首发经济。
第四节 持续改善消费环境
完善促进消费制度机制,清理消费领域不合理限制性措施,建立健全适应消费新业态新模式新场景管理机制。加大直达消费者的普惠政策力度,扩大消费领域金融供给,打造一批带动面广、显示度高的消费新场景。优化入境消费环境,推广离境退税商店,培育国际消费中心城市,推进“购在中国”。落实职工带薪休假制度,鼓励弹性错峰休假,探索推行中小学生春秋假。强化消费者权益保护,畅通消费者投诉和维权渠道,规范网络销售、直播带货等经营活动,健全预付式消费监管模式。加强全口径消费统计,优化服务消费、消费新业态新模式统计监测。
第十六章 扩大有效投资
加快构建有效投资内生增长机制,保持投资合理增长,提高投资综合效益,更好发挥投资对支撑国家战略、优化供给结构、满足民生需求的作用。
第一节 提高政府投资效益
聚焦惠民生、补短板、增动能,优化政府投资结构。统筹“硬投资”和“软建设”,高质量推进国家重大战略实施和重点领域安全能力项目建设,实施一批重大标志性工程项目。加强人力资源开发和人的全面发展投资,在“一老一小”服务、基层医疗卫生、普通高中和优质高等教育扩容、职业技能培训等领域实施一批民生工程,提高民生类政府投资比重。适应人口结构变化和流动趋势,完善基础设施和公共服务设施布局。适应新质生产力发展要求,积极支持新型基础设施和无形资产投资。加强政府投资全过程管理,强化战略规划引领、项目谋划储备论证和事中事后监管,避免过度超前建设和低效无效投资。进一步明确中央和地方投资方向和重点,统筹用好各类政府投资,在工作基础较好的地方探索编制全口径政府投资计划。优化地方政府专项债券管理,完善“自审自发”机制,提高用于项目建设比重并单列。发挥新型政策性金融工具作用。深化投资审批制度改革,优化政府投资项目审批权限,修订政府核准投资项目目录,提升投资审批服务效能。
第二节 激发民间投资活力
坚持平等对待、保护权益、政策协同,增强市场主导的有效投资增长动力,提高民间投资比重。完善民营企业参与重大项目建设长效机制,鼓励支持民营企业参与铁路、核电、水电、供水等领域项目建设,推动具备条件的项目进一步提高民营企业持股比例。鼓励民营企业加大科技创新和产业升级投资力度,推动新兴领域应用场景向民营企业开放。依法保障民营企业投资运营合法权益,平等保障用地、融资等要素需求。发挥政府投资基金引导带动作用,加强布局规划和投向指导评价,健全“投融管退”机制。
第三节 促进投资消费良性循环
聚焦投资消费结合点,以有效投资带动消费能力和意愿提升,以消费升级牵引投资方向优化,强化扩内需政策综合效应。支持就业增收带动能力强的行业扩大投资,鼓励消费基础设施和消费服务功能提升类设施建设,加大对健康养老、体育健身、休闲娱乐等领域消费场景建设和设施提档升级的投资力度。因地制宜推动交通枢纽、产业集聚区等拓展消费功能。推动县域商业提质增效,加强物流仓储、农村寄递等设施补短板。
第十七章 纵深推进全国统一大市场建设
坚决破除阻碍全国统一大市场建设卡点堵点,破除地方保护和市场分割,促进商品要素资源在更大范围内顺畅流动。
第一节 完善全国统一大市场基础制度规则
推进适应全国统一大市场要求的产权保护、市场准入、信息披露、社会信用、兼并重组、市场退出等制度建设。依法平等长久保护各种所有制经济产权,对侵犯各种所有制经济产权和合法利益的行为实行同责同罪同罚。加强知识产权保护和运用,制定重点领域商业秘密保护规则指引。完善市场准入制度,动态修订市场准入负面清单,严格落实“全国一张清单”管理要求。完善企业质量、安全、环境等信息披露制度规则。强化全国信用信息共享平台功能,深入推进信用信息归集共享和信用应用拓展,完善守信激励、失信惩戒和信用修复机制。健全企业破产制度,探索建立覆盖所有经营主体的简易退出机制。完善有利于统一大市场建设的统计、财税、考核制度,推广经营主体活动发生地统计,优化企业总部和分支机构、生产地和消费地利益分享。制定全国统一大市场建设条例。
第二节 维护公平竞争市场秩序
推动市场监管规则完善、基准统一、能力提升,形成优质优价、良性竞争的市场秩序。制定重点领域公平竞争合规指引,强化公平竞争审查刚性约束,消除要素获取、资质认定、招标投标、政府采购等方面壁垒。规范地方政府经济促进行为,制定地方政府招商引资鼓励和禁止事项清单,加强招商引资信息披露。完善妨碍建设全国统一大市场事项清单动态更新和通报问责制度。强化反垄断和反不正当竞争执法司法,制定重点领域反垄断指南指引。完善协调统一的国家标准体系,扩大强制性国家标准覆盖面,推进新兴产业标准建设,提升标准国际化水平。推进检验检测认证资源共享、资质互认和结果通用。统一市场监管执法,完善行政裁量权基准制度,推进行政处罚和刑事处罚双向衔接。完善行政复议体制机制。健全综合执法体制机制,优化监管事项层级设置,提高基层执法效能。
第三节 促进市场设施高标准联通
推进流通物流、市场信息、交易平台等设施互联互通和规则衔接。健全高效顺畅的现代流通体系,完善国家物流枢纽网络,依托现代流通战略支点城市构建若干重要商品骨干流通走廊,支持有条件的地区建设大宗商品资源配置枢纽,健全一体衔接的流通规则和标准,降低全社会物流成本。加强多式联运设施、标准建设和信息共享,大力推进“一单制”、“一箱制”发展,促进集装箱和大宗物资铁水联运。完善市场信息交互渠道,推动构建全链条信息信任和应用机制。建立健全统一规范、信息共享的招标投标和政府、事业单位、国有企业采购等公共资源交易平台体系,推进人工智能应用和大数据监管,实现项目全流程公开管理。
第六篇 加快构建高水平社会主义市场经济体制 增强高质量发展动力
坚持和完善社会主义基本经济制度,更好发挥经济体制改革牵引作用,建设高标准市场体系,提升宏观经济治理效能,促进资源配置效率最优化和效益最大化,激发全社会内生动力和创新活力,确保高质量发展行稳致远。
第十八章 充分激发各类经营主体活力
坚持和落实“两个毫不动摇”,促进各种所有制经济优势互补、共同发展。
第一节 深化国资国企改革
做强做优做大国有企业和国有资本,增强国有企业核心功能、提升核心竞争力。制定实施国有经济布局优化和结构调整指引目录,推动国有资本向关系国家安全、国民经济命脉的重要行业和关键领域集中,向关系国计民生的公共服务、应急能力、公益性领域等集中,向前瞻性战略性新兴产业集中,加强战略性重组和专业化整合。深化国有企业分类改革,进一步明晰不同类型国有企业功能定位,加强主责主业管理,建立国有企业履行战略使命评价制度,构建分类考核的治理体制。推动国有企业完善市场化经营机制,提升价值创造能力。健全国有企业推进原始创新制度安排。完善国资监管体制,更好发挥国有资本投资、运营公司作用。健全国有经济和国有企业增加值核算制度。支持国有企业和民营企业以市场化方式规范开展股权合作、战略协作、资源整合。
第二节 发展壮大民营经济
落实民营经济促进法,完善配套法规政策制度体系,从法律和制度上保障平等使用生产要素、公平参与市场竞争、有效保护合法权益。持续推进基础设施竞争性领域向民营企业公平开放。支持有能力的民营企业牵头承担国家重大技术攻关任务,推进国家重大科研基础设施和公共研发平台进一步向民营企业开放。完善民营企业融资支持政策,发挥全国一体化融资信用服务平台网络作用,健全信用状况综合评价体系和增信制度。支持中小企业和个体工商户发展,推动大中小企业协同融通发展。创新发展“晋江经验”,健全民营经济发展综合服务体系,完善政企常态化沟通交流和问题解决机制。引导民营企业完善治理结构和管理制度,促进民营经济健康发展和民营经济人士健康成长。健全民营经济统计监测制度。
第三节 积极营造一流营商环境
持续推进营商环境改进提升,打造市场化、法治化、国际化一流营商环境。完善为企服务体系,健全“高效办成一件事”重点事项清单管理和常态化推进机制,推行惠企政策全程网办、直达快享,推广信用承诺制。深化注册资本认缴登记制度改革,持续精简涉企经营许可事项。健全规范涉企执法长效机制,防止和纠正违规异地执法、趋利性执法,推进“综合查一次”等联合执法方式。强化产权执法司法保护,加强对查封、扣押、冻结等强制措施的司法监督。建立健全清理拖欠企业账款长效机制,畅通政府违约失信投诉渠道。完善中国特色现代企业制度,弘扬企业家精神,加快建设更多世界一流企业。
第十九章 加快完善要素市场化配置体制机制
深化要素市场化改革,畅通要素有序流动渠道,统筹增量优化和存量盘活,促进各类要素资源高效配置。
第一节 健全要素市场制度和规则
完善要素市场体系,扩大要素市场化配置范围。深化土地制度改革,建立健全城乡统一的建设用地市场。健全投资和融资相协调的资本市场功能,优化发行上市、信息披露、并购重组、退市等基础制度,提高上市公司质量,建立增强内在稳定性长效机制。畅通劳动力和人才社会性流动渠道,逐步打破户籍、社保、职称、档案等方面制度性障碍。培育全国一体化技术市场和数据市场。深化拓展要素市场化配置综合改革试点,加快形成一批可复制可推广的制度成果。
第二节 完善资源要素价格形成机制
完善主要由市场供求关系决定价格机制,加强和改进价格治理。加快健全适应新型能源体系的价格机制,分品种、有节奏推进各类电源上网电价市场化改革,完善成品油定价机制,深化天然气价格改革,完善煤炭价格区间调控政策,加强网络型自然垄断环节价格监管。深化水利工程供水价格改革。健全促进可持续发展的公用事业价格机制,优化居民阶梯水价、电价、气价制度。深化公共服务价格改革,完善养老等服务收费政策。探索构建新型生产要素价格形成机制。
第三节 盘活利用存量资源
完善并购、破产、置换等政策,盘活用好低效用地、闲置房产、存量基础设施。编制宏观资产负债表,全面摸清存量资源资产底数,优化资产负债结构。深化扩大低效用地再开发试点,完善促进盘活存量用地的规划管控、土地供应和税费政策,加快发展建设用地二级市场。推进土地混合开发、空间复合利用和土地用途依法合理转换,完善工商业用地使用权续期法律法规,依法稳妥推进续期工作。推进全国行政事业单位存量国有资产盘活共享,健全产业园区存量盘活和高质量发展机制,完善资产估值等配套政策,引入社会力量提升盘活利用效率,规范市场化运作流程。推动司法判决执行与破产制度有机衔接,依法有效盘活被查封冻结财产。积极推动基础设施领域不动产投资信托基金(REITs)常态化推荐发行。
第二十章 健全宏观经济治理体系
提高宏观调控和政府治理水平,促进形成更多由内需主导、消费拉动、内生增长的经济发展模式。
第一节 完善宏观调控制度体系
强化国家发展规划战略导向作用,加强财政、货币政策协同,发挥好产业、价格、就业、消费、投资、贸易、区域、环保、监管等政策作用,增强宏观政策取向一致性和有效性。强化逆周期和跨周期调节,实施更加积极的宏观政策,合理确定政府债务规模,保持流动性充裕,持续稳增长、稳就业、稳预期。完善宏观调控目标体系,统筹短期目标和中长期目标、总量平衡和结构调整,强化年度计划与国家发展规划衔接。健全预期管理机制,将预期管理纳入宏观经济治理全过程。加强经济监测预测预警,充实完善政策工具箱,科学把握政策力度和出台时机,强化政策实施效果评价。探索实行国家宏观资产负债表管理。优化高质量发展综合绩效考核。
第二节 健全现代财政制度
深化财税体制改革,发挥积极财政政策作用,加强财政科学管理,增强财政可持续性。强化对预算编制和财政政策的宏观指导,发挥中期财政规划跨年度预算平衡作用,强化国家重大战略任务和基本民生财力保障。加强财政资源和预算统筹,加大政府性基金预算、国有资本经营预算与一般公共预算统筹力度,完善国有资本经营预算制度,合理提高国有资本收益收取比例,把依托行政权力、政府信用、国有资源资产获取的收入全部纳入政府预算管理。优化财政支出结构,合理提高公共服务支出占财政支出比重。深化零基预算改革,统一预算分配权,健全支出标准体系和动态调整机制,加强预算绩效管理和执行监督。优化税制结构,健全有利于高质量发展、社会公平、市场统一的税收制度,保持合理的宏观税负水平。提高直接税比重,完善综合和分类相结合的个人所得税制度,逐步扩大综合征收范围,健全经营所得、资本所得、财产所得税收政策。完善增值税留抵退税政策和抵扣链条,优化共享税分享比例。研究同新业态相适应的税收制度。健全地方税体系,推进消费税征收环节后移并稳步下划地方,增加地方自主财力。适当加强中央事权、提高中央财政支出比重,减少委托地方代行的中央财政事权。完善财政转移支付体系,优化财政转移支付结构。全面落实税收法定原则,规范税收优惠政策,加强财会监督。加快构建同高质量发展相适应的政府债务管理长效机制。
第三节 加快建设金融强国
坚持防风险、强监管、促高质量发展,加快建设中国特色现代金融体系。完善中央银行制度,构建科学稳健的货币政策体系,完善基础货币投放机制,健全市场化利率形成、调控和传导机制,保持社会融资规模、货币供应量增长同经济增长、价格总水平预期目标相匹配。建立覆盖全面的宏观审慎管理体系,将更多金融活动、金融市场等纳入宏观审慎政策框架。增强人民币汇率弹性,保持在合理均衡水平上基本稳定。提升金融服务实体经济质效,大力发展科技金融、绿色金融、普惠金融、养老金融、数字金融,加强对重大战略、重点领域和薄弱环节的优质金融服务。完善结构性货币政策工具体系。持续深化资本市场投融资综合改革,增强资本市场制度包容性、适应性,提高直接融资比重。发展多元股权融资,加快多层次债券市场建设,稳步发展期货、衍生品和资产证券化,加强交易监管和投资者保护。壮大耐心资本,完善支持中长期资金入市政策体系。优化金融机构体系,推动各类金融机构专注主业、完善治理、错位发展,支持国有大型金融机构提升综合服务水平,严格中小金融机构准入标准和监管要求,培育一流投资银行和投资机构。建设安全高效的金融基础设施。稳步发展数字人民币。加快建设上海国际金融中心。全面加强金融监管,构建风险防范化解体系,保障金融稳健运行。
第七篇 扩大高水平对外开放 开创合作共赢新局面
坚持开放合作、互利共赢,稳步扩大制度型开放,建设更高水平开放型经济新体制,推动共建“一带一路”高质量发展,拓展国际循环,以开放促改革促发展,倡导平等有序的世界多极化、普惠包容的经济全球化,与世界各国共享机遇、共同发展。
第二十一章 积极扩大自主开放
对接国际高标准经贸规则扩大开放,促进国内国际规则、规制、管理、标准相通相容,营造透明稳定可预期的制度环境。
第一节 有序扩大开放领域和区域
以服务业为重点扩大市场准入和开放领域,实施更大范围、更宽领域、更深层次开放。推动电信、互联网、教育、文化、医疗等领域有序扩大开放,稳妥实施增值电信、生物技术、外商独资医院等开放试点,推进服务业扩大开放综合试点示范。缩减外资准入负面清单,加强负面清单修订与开放试点联动。稳慎拓展金融市场互联互通,优化合格境外投资者制度,扩大可投资品种范围,有序推进符合条件的企业跨境双向直接融资,支持股权投资基金跨境投资。推进数据高效便利安全跨境流动。优化签证和停居留政策,提升境外人员入境数字化服务便利性。推进人民币国际化,拓展人民币在国际贸易和投融资中的使用,提升资本项目开放水平,建设自主可控的人民币跨境支付体系,发展人民币离岸市场。在有条件的领域率先实施高标准经贸协定开放举措,对最不发达国家和合作潜力大的经贸伙伴,扩大单边开放领域和区域。
第二节 构建与高标准经贸规则相衔接的制度和监管体系
推进高水平开放和深层次改革高效联动,加快推动重点领域立法修法、政策调整和标准修订。健全与国际规则相衔接的知识产权保护机制,探索扩大商标保护范围,优化版权保护机制,拓展知识产权纠纷解决渠道。推动重点产品能效、水效、碳足迹等规则标准国际互认,推进企业气候信息、环境信息依法披露与自愿披露。探索完善适合我国国情、符合国际惯例的劳动保护机制。加快政府采购制度改革,全面落实公平竞争原则。率先试行世界贸易组织电子商务协定、投资便利化协定,提高跨境支付结算效率和单证电子化标准化水平。
第三节 优化区域开放布局
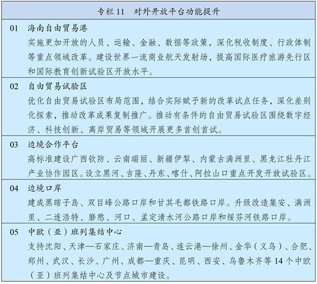
打造形态多样的开放高地,加快形成陆海内外联动、东西双向互济的全面开放格局。高标准建设海南自由贸易港,高水平实施全岛封关运作,持续提升贸易投资和要素流动等重点领域开放水平,逐步构建与高水平自由贸易港相适应的政策制度体系。实施自由贸易试验区提升战略,开展更大力度制度型开放试验,提升创新引领发展能级。统筹布局建设科技创新、服务贸易、产业发展等重大开放合作平台,支持功能相近、区位相邻的平台优化整合,推动国家级新区、开发区管理制度和运营模式创新,促进综合保税区转型升级,推进沿边重点开发开放试验区、产业协作园区、沿边临港产业园区和边(跨)境经济合作区等建设。

第二十二章 提升贸易投资合作质量和水平
强化进口和出口协调、货物和服务并重,统筹吸引外资和境外投资,塑造国际贸易和双向投资合作新优势。
第一节 推动贸易创新发展
加快建设贸易强国,促进外贸提质增效,推动进出口平衡发展。优化升级货物贸易,推动市场多元化,拓展中间品贸易,促进加工贸易提档升级。大力发展服务贸易,完善跨境服务贸易负面清单管理制度,放宽跨境交付、自然人移动等跨境服务限制,鼓励服务出口,增强运输、旅行等服务国际竞争力,发展知识密集型服务贸易,积极发展服务外包,提升服务贸易标准化水平。合理调整进口关税税率,修订鼓励进口技术、产品和服务目录,扩大国内急需的先进技术设备、优质农产品、生产性服务等进口。创新发展数字贸易、绿色贸易,有序扩大数字领域开放。支持跨境电商等新业态新模式发展,优化海外仓布局和功能,完善保税维修和再制造、新型离岸贸易等政策环境。推进通关、税务、外汇等监管创新,推动外贸产品标准与合格评定、检验检疫国际合作。提升贸易促进平台功能,加大出口信贷和信用保险支持,持续办好进博会、广交会、服贸会等重大展会。推动内外贸一体化发展,深化内外贸标准认证改革。强化贸易风险防控和摩擦应对,丰富贸易调整援助、贸易救济等政策工具,完善出口管制体系。
第二节 更大力度吸引和利用外资
持续优化外商投资环境,健全外商投资服务保障体系,塑造吸引外资新优势。全面落实外资企业国民待遇,清理与外商投资法不符的文件法规,落实好“准入又准营”。发挥标志性外资项目示范效应,引导外资更多投向先进制造、现代服务、高新技术、节能环保等领域,支持参与产业链上下游配套协作,大力吸引外资企业在华设立地区总部、研发中心。促进外资境内再投资。精心打造“投资中国”品牌。拓展利用外资方式,完善外资并购管理,拓宽外资投资证券市场渠道。高质量实施外商投资安全审查。完善全口径外债监管体系。健全外商投资统计、信息报告制度,加强信息共享。
第三节 促进国际产业与投资合作
有效实施对外投资管理,健全海外综合服务体系,促进贸易投资一体化,引导产业链供应链合理有序跨境布局。进一步引导和规范企业境外投资方向,支持有条件的企业开展互利共赢的境外投资合作,鼓励互联网平台、人工智能等新兴产业企业拓展海外应用场景。支持咨询评估、法律服务、会计审计、信用评级、调解仲裁等专业服务机构拓展海外服务网络,健全涉外知识产权保护体系。加强我国公民、法人海外合法利益保护,建立诉求响应和保护救济制度,健全海外利益保护体系。发挥境外经贸合作区作用,促进与境内园区协同发展。加强境外投资安全审查。健全境外投资风险监测、防控、处置机制和法律法规,推动企业提升风险防控和合规经营能力。
第二十三章 高质量共建“一带一路”
坚持共商共建共享、开放绿色廉洁、高标准惠民生可持续的指导原则,完善推进高质量共建“一带一路”机制,深化基础设施“硬联通”、规则标准“软联通”、同共建国家人民“心联通”。
第一节 深化发展战略对接
加强与共建国家、国际组织政策沟通和战略对接,强化合作规划统筹管理,加强实施协调和评估优化。发挥“一带一路”国际合作高峰论坛引领作用,强化能源、税收、减贫、智库、媒体等领域合作平台建设。深化与共建国家治国理政经验交流,增进企业家、专家学者、青年等群体交流。统筹多双边合作,创新“一带一路”合作模式,巩固已有合作成果,拓展共赢发展空间。
第二节 完善立体互联互通网络布局
深化重要经济走廊和支点港口合作,畅通陆海天网多元通道。提升中欧(亚)班列发展水平,积极参与跨里海国际运输走廊建设。高质量建设中吉乌铁路、匈塞铁路等项目。推进“丝路海运”港航贸一体化发展,推动空中丝绸之路建设提质增效,加强空间信息走廊建设合作。积极推进中国标准海外应用。深入推进新疆、福建“一带一路”核心区建设。
第三节 全面提升务实合作质效
持续扩大与共建国家贸易投资合作,高标准建设“丝路电商”合作先行区。拓展绿色发展、人工智能、数字经济、卫生健康、旅游、农业、气象、北斗应用等领域合作新空间。统筹推进重大标志性工程和“小而美”民生项目建设。完善多元化、可持续、风险可控的投融资体系,积极支持亚洲基础设施投资银行、新开发银行、丝路基金等发挥作用。拓展与共建国家文化、教育、考古、体育等领域人文交流渠道,高质量实施“一带一路”科技创新行动计划。提升风险防控能力,深入推进廉洁丝绸之路建设,推动共建“一带一路”更有序、更规范、更安全、更可持续地高质量发展。
第二十四章 推动构建人类命运共同体
落实全球发展倡议、全球安全倡议、全球文明倡议、全球治理倡议,积极推进中国特色大国外交,为构建人类命运共同体作出中国贡献。
第一节 积极参与和引领全球经济治理
推进全球经济金融治理改革,推动构建和维护公平公正、开放包容、合作共赢的国际经济秩序。维护以世界贸易组织为核心的多边贸易体制,全面深入参与世界贸易组织改革,坚决反对保护主义、滥施关税等做法。扩大面向全球的高标准自由贸易区网络,高质量实施区域全面经济伙伴关系协定并推动扩员和审议进程,推动中国-东盟自贸区3.0版落地实施,积极推动加入全面与进步跨太平洋伙伴关系协定、数字经济伙伴关系协定,推动商签更多区域和双边贸易投资协定。积极提出人工智能、数字经济、绿色低碳、外层空间等新兴领域国际规则的中国方案。强化国际宏观经济政策协调,推动二十国集团发挥国际经济合作主要论坛作用,推动扩大金砖国家、上海合作组织等合作机制影响力,积极参与亚太经合组织合作、推进亚太自由贸易区建设。
第二节 推动构建新型国际关系
倡导践行真正的多边主义,坚定维护以联合国为核心的国际体系、以国际法为基础的国际秩序、以联合国宪章宗旨和原则为基础的国际关系基本准则,拓展全球伙伴关系网络,引领国际秩序朝着更加公正合理的方向发展。深化周边发展融合,强化共同安全,巩固战略互信,构建周边命运共同体。促进大国协调和良性互动,维护大国关系总体稳定。深化同发展中国家团结合作,支持全球南方联合自强。打造多层级多领域文明对话交流机制和平台,共同构建全球文明对话合作网络。弘扬全人类共同价值,推动建设持久和平、普遍安全、共同繁荣、开放包容、清洁美丽的世界。
第三节 提供更多国际公共产品
发挥负责任大国作用,在应对全球气候变化、跨国犯罪、网络安全、重大传染性疾病、恐怖主义等全球性问题上发挥更多积极作用。坚决反对霸权霸道霸凌行径,捍卫国际公平正义,维护各国人民共同利益。积极参与全球安全规则制定,建设性参与国际和地区热点问题政治解决,加强粮食、能源、数据、生物、陆海通道、反恐怖等领域安全国际合作,推动完善全球安全治理。促进全球减贫合作,加强援外体系建设和全链条管理,加大援外力度。落实联合国2030年可持续发展议程。
第八篇 加快农业农村现代化 扎实推进乡村全面振兴
坚持农业农村优先发展,坚持城乡融合发展,健全推动乡村全面振兴长效机制,大力发展现代农业,推动农村基本具备现代生活条件,持续巩固拓展脱贫攻坚成果,缩小城乡发展差距,加快建设农业强国。
第二十五章 提升农业综合生产能力和质量效益
坚持产量产能、生产生态、增产增收一起抓,推进产需衔接、结构优化、品质提升,提高农业劳动生产率和科技进步贡献率。
第一节 加强粮食等重要农产品供给保障
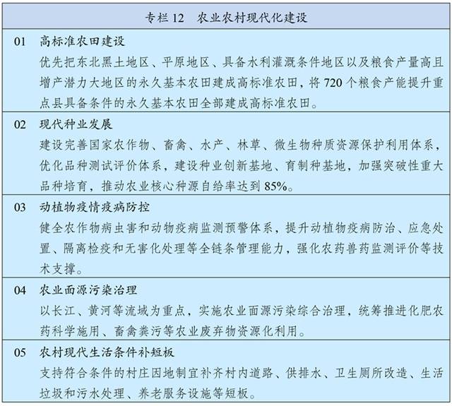
深入实施藏粮于地、藏粮于技战略,加力实施新一轮千亿斤粮食产能提升行动,稳定稻谷、小麦生产,提升玉米、大豆产能,推进粮油等主要作物大面积单产提升。适应供需形势变化,优化农业生产结构,稳定发展棉油糖胶等重要农产品和“菜篮子”产品生产,发展特色农业。健全耕地数量、质量、生态“三位一体”保护制度体系,严格占补平衡管理,完善补充耕地质量验收机制,统筹农用地布局优化。高质量推进高标准农田建设和管护,完善农田灌排体系,加强黑土地保护和酸化耕地治理,稳步推进盐碱地综合利用。增强农业防灾减灾能力。开展新一轮农业资源区划工作。
第二节 强化农业科技和装备支撑
统筹发展科技农业、绿色农业、质量农业、品牌农业,把农业建成现代化大产业。深入实施种业振兴行动,加强种质资源保护利用,健全商业化育种体系,强化育种联合攻关,培育高产优质、抗逆广适新品种,提升种源安全保障水平。实施农机装备高质量发展行动,促进良田良种良机良法集成增效,农作物耕种收综合机械化率提高到80%以上。围绕核心种源、农机装备、农业节水等加强关键核心技术攻关,构建梯次分明、分工协作、适度竞争的农业科技创新体系,培育农业科技领军企业。健全公益性和经营性相结合的农业科技推广体系。积极推广地理标志产品和品牌。
第三节 构建多元化食物供给体系
坚持农林牧渔并举,全方位多途径开发食物资源。加强生猪产能综合调控,推进肉牛肉羊、奶牛产业提质增效,加快草原畜牧业转型升级。加快发展饲草产业,扩大青贮饲料生产。发展现代设施农业,推进节能宜机高效设施种植和集约化养殖。科学开发江河湖海和森林食物资源,发展高质量水产养殖,稳步扩大木本粮油生产,发展林下经济,壮大林草产业,提升机械化水平。积极发展合成生物技术,拓展新型蛋白来源。
第二十六章 推进宜居宜业和美乡村建设
学习运用“千万工程”经验,分类有序、片区化推进乡村振兴,深入实施乡村建设行动,逐步提高农村基础设施完备度、公共服务便利度、人居环境舒适度。
第一节 创造乡村优质生活空间
以县域为单元科学规划基础设施和公共服务布局,推动县域基础设施一体化规划建设管护。统筹优化村镇布局,引导人口、产业适度集聚,因地制宜完善乡村建设实施机制,合理安排建设重点和时序。协同推进县域国土空间治理,稳步开展全域土地综合整治,分类保障乡村发展用地。扎实推进农村道路、供水、污水治理、能源、物流、信息等设施建设和维护。持续推进农村危房改造。改善县域普通高中和寄宿制学校办学条件,以医护人员下沉为重点推进紧密型县域医共体建设,健全县乡村三级养老服务网络,支持面向边远地区农村提供形式灵活的基本公共服务,统筹利用农村存量设施资源。持续整治提升农村人居环境,以钉钉子精神解决好农村改厕、垃圾围村等问题。
第二节 发展县域富民产业
发展各具特色的县域经济,推动农村一二三产业深度融合,因地制宜培育农业强县、工业大县、旅游名县,推动兴业、强县、富民一体发展。推进农产品加工业转型升级,加强农产品市场和流通网络建设,健全仓储保鲜和冷链物流体系。开发农业多种功能,培育壮大乡村特色产业和乡村休闲旅游、文化体验、农村电商等新产业新业态。规范发展农民合作社,培育农业产业化龙头企业,完善联农带农机制,推动新型农业经营主体扶持政策同带动农户增收挂钩,促进农民稳定增收。
第三节 加强和改进乡村治理
深入推进抓党建促乡村全面振兴,健全县乡村三级治理体系,选优配强村“两委”班子特别是带头人队伍,优化驻村第一书记和工作队选派管理机制。推进村民自治组织规范化建设,完善村务公开和民主议事制度,支持农民群众多渠道参与村级议事协商。加强新时代农村精神文明建设,繁荣发展乡村文化,实施文明乡风建设工程。持续整治农村高额彩礼。保护传承乡村文化遗产,加强乡土建筑和传统村落保护,赓续农耕文明。

第二十七章 提高强农惠农富农政策效能
健全农业农村优先发展的体制机制和政策体系,推动城乡要素双向流动,增强农业农村发展活力。
第一节 加强农业农村投入保障
健全财政优先保障、金融重点倾斜、社会积极参与的多元投入格局,确保乡村振兴投入力度不断增强。优先保障农业农村领域一般公共预算投入,提升财政支农政策效能和资金效益。健全种粮农民收益保障机制,强化价格、补贴、保险等政策支持和协同,保护和调动农民务农种粮积极性。加大粮食主产区利益补偿力度,实施产销区省际横向利益补偿,完善产粮大县奖补制度。健全适合农业农村特点的金融服务体系,发展多层次农业保险,支持发展特色农产品保险。
第二节 深化农业农村改革
巩固和完善农村基本经营制度,稳定土地承包关系,稳步推进第二轮土地承包到期后再延长30年试点,健全承包地经营权流转价格形成机制和管理服务制度。发展农业适度规模经营,提高新型农业经营主体发展质量,完善便捷高效的农业社会化服务体系,促进小农户和现代农业发展有机衔接。深化供销合作社综合改革。节约集约利用农村集体经营性建设用地,有序推进入市改革,健全土地增值收益分配机制。加快完成房地一体宅基地确权登记颁证,加强农村宅基地规范管理,依法盘活用好闲置土地和房屋。深化农村集体产权制度改革,支持发展新型农村集体经济。加强农村产权交易市场规范化建设。激励各类人才下乡服务和创业就业。
第三节 完善常态化帮扶机制
统筹建立常态化防止返贫致贫机制,坚持精准帮扶,完善兜底式保障,强化产业、就业等开发式帮扶,增强内生动力,分层分类帮扶欠发达地区,确保不发生规模性返贫致贫。优化现有国家乡村振兴重点帮扶县范围,完善支持政策和激励约束机制。优化完善东西部协作、对口合作等机制,持续做好中央单位定点帮扶,深入开展干部人才“组团式”帮扶。聚焦大型特大型安置区,加强易地搬迁后续扶持。推进市场化导向的消费帮扶。加强帮扶项目资产规范管理。加力扩围实施以工代赈。统筹推进灾害避险搬迁。
第九篇 优化区域经济布局 促进区域协调发展
发挥区域协调发展战略、区域重大战略、主体功能区战略、新型城镇化战略叠加效应,统筹推进区域内战略深化实施和区域间联动发展,优化重大生产力布局,发挥重点区域增长极作用,构建优势互补、高质量发展的区域经济布局和国土空间体系。
第二十八章 增强区域发展协调性
坚持一以贯之落实区域发展战略,因时因地制宜、分区分类施策,鼓励各地发挥比较优势、各展所长,促进东中西、南北方协调发展,在发展中促进相对平衡。
第一节 提升东中西和东北地区协调发展水平
聚焦大保护、大开放、高质量发展扎实推动西部大开发形成新格局,立足功能定位、资源禀赋和产业基础,做强做大特色优势产业,实施一批生态屏障建设重大工程,以开放通道、枢纽节点、平台载体建设促进对内对外开放。立足维护国家国防、粮食、生态、能源、产业安全推动东北全面振兴取得新突破,完善能源通道和交通网络,持续巩固提高粮食综合生产能力,推动科教、农业、生态等资源优势转化为发展成效,加快推进向北开放。开创中部地区加快崛起新局面,强化粮食和能源原材料保障能力,做优做强现代装备制造及高技术产业,建设综合交通运输枢纽体系,推进内陆地区高水平开放。鼓励东部地区加快推进现代化,加强原创性、颠覆性科技创新,引领建设具有国际竞争力的先进制造业集群和现代服务业高地。
第二节 巩固提升京津冀、长三角、粤港澳大湾区动力源作用
深入推进京津冀协同发展,形成更加紧密的全方位协同发展格局。积极稳妥有序疏解北京非首都功能,持续推动标志性疏解项目和政策落地,优化提升首都功能,建设现代化首都都市圈。高标准高质量推进雄安新区建设现代化城市,完善管理体制。提升北京城市副中心综合服务水平,提高天津滨海新区综合承载能力。深入推进长三角一体化发展,完善创新链产业链、基础设施、生态环保等一体化发展体制机制。加快上海“五个中心”建设,高标准建设长三角生态绿色一体化发展示范区,提升虹桥国际开放枢纽辐射能级,支持上海与苏州重点领域同城化发展,深化沪苏浙与皖北地区城市结对合作。深化粤港澳大湾区建设,强化科技创新、经济发展、公共服务等方面规则衔接、机制对接,加强法治保障,充分发挥重大合作平台先行先试作用,加快建设国际一流湾区。
第三节 推进长江经济带发展、黄河流域生态保护和高质量发展
坚持共抓大保护、不搞大开发,坚持生态优先、绿色发展,持续推进长江经济带高质量发展,强化重点领域污染治理和重要湖泊保护治理,坚定不移推进长江十年禁渔,有序提高沿线城市生活污水收集处理水平,推动长江干流稳定保持Ⅱ类水质、主要支流基本达到Ⅱ类水质。畅通长江黄金水道,加强岸线资源高水平保护和合理高效利用,推进沿江产业绿色转型升级,促进上中下游协同联动发展。全面推动黄河流域生态保护和高质量发展,持续完善大保护大协同格局,系统推进上游水源涵养、中游水土保持、下游湿地保护和生态治理,加大湟水河、渭河等重要支流综合治理力度,全力打好深度节水控水攻坚战。深化黄河流域生态保护和高质量发展先行区建设。
第四节 支持特殊类型地区振兴发展
加快革命老区振兴发展,传承红色基因,发展特色产业,支持革命老区发挥比较优势培育内生动力,深化革命老区重点城市对口合作。分类精准支持边境地区发展,统筹推动守边固边、兴边富民、强边固防、沿边开放,促进边境贸易创新发展,加大边境地区教育医疗等投入,实施更有力的护边补助政策,扎实推进沿边重点城镇和村庄建设,支持口岸城市发展,推动边疆地区高质量发展。支持生态退化地区开展生态修复和绿色发展。推进老工业基地、资源型地区转型发展,支持资源枯竭城市发展接续替代产业,推动采煤沉陷区、独立工矿区综合治理和整合利用。
第二十九章 促进区域联动发展
以跨区域跨流域大通道为基础,以城市群联动发展为载体,以体制机制协同为保障,推动区域间互融互促、互利共赢,拓展国内大循环空间。
第一节 完善区域联动发展布局
强化区域基础设施互联互通,推进长江综合运输通道和沿边沿海通道等跨区域跨流域大通道建设,发挥西电东送、东数西算等跨区域重大工程支撑作用。加强城市群一体化和重点城市群协调联动,促进区域创新链产业链高效协作。支持京津冀、长三角、粤港澳大湾区打造世界级城市群。提升成渝地区双城经济圈发展能级,打造高质量发展重要增长极。推动长江中游城市群等加快发展。培育发展若干区域性中心城市,支持省际毗邻地区合作发展,更好发挥跨区域联结型地区支撑带动作用。支持经济大省挑大梁,加强改革攻坚、政策赋能、要素保障,在推进中国式现代化中走在前作示范。
第二节 健全跨区域合作机制
深化跨行政区合作,健全区域间规划统筹、产业协作、利益共享等机制。加强区域发展战略统筹实施和规划衔接,协同推进跨区域平台和重大工程项目建设。完善产业转移协作机制和平台体系,探索产业转出地和承接地税收、用地和碳排放指标等利益分享机制,促进重点产业在国内有序转移。支持城市群都市圈范围内依规划跨省统筹建设用地指标。探索区域协同立法。支持流域上下游、资源输出地输入地之间开展利益补偿,因地制宜拓展流域经济等模式。加快推动民族地区高质量发展,深化各民族交往交流交融,完善对口援疆援藏工作机制,加大对南疆地区倾斜支持力度。
第三十章 优化国土空间发展格局
坚持宜水则水、宜山则山,宜粮则粮、宜农则农,宜工则工、宜商则商,健全主体功能区制度体系,提高政策针对性和精准性,推动形成主体功能约束有效、国土开发有序的空间发展格局。
第一节 强化主体功能区战略实施
保持城市化地区、农产品主产区、重点生态功能区格局总体稳定,适当优化部分地区主体功能,促进城市化地区增强经济人口集聚承载能力、农产品主产区提升农业综合生产能力、重点生态功能区改善自然生态系统质量。细化明确特殊功能区,在主体功能基础上因地制宜叠加维护国家安全、保障能源资源供给、保护传承文化、强化海洋资源保护利用等功能。完善不同主体功能区差异化支持政策和考核评价机制,合理配置新增建设用地、水资源等指标。
第二节 优化国土空间管控
完善国土空间规划体系,依据国家发展规划、结合国土空间规划评估结果,动态完善国土空间规划,发挥对国土空间开发保护的基础作用。落实优化耕地和永久基本农田、生态保护红线、城镇开发边界等控制线以及各类管控边界,围绕国家重大战略实施合理优化管控目标。提高永久基本农田质量,有序推动不稳定耕地、灾毁耕地等退出并及时补足,研究完善生态保护红线内人为活动差异化管控方式和战略性矿产差别化勘查开采政策,根据人口流动和产业发展趋势优化城镇开发边界。统筹利用近岸、深远海空间。
第三节 加强国土空间协同治理
建立健全国土空间用途管制和规划许可制度,分区分类实施差别化、精细化用途管制。健全国家重大项目用地保障机制,发挥自然资源管理和国土空间规划“一张图”作用。赋予省级政府统筹建设用地更大自主权,探索实施建设用地总量按规划期管控模式,允许在不突破省域建设用地总量前提下统筹安排市县建设用地、差异化配置增存比例,实行统筹存量和增量综合供地。推动用地审查与规划许可有机融合、用地用海用林用草联动审批。
第三十一章 深入推进以人为本的新型城镇化
持续提高城镇化质量,促进农业转移人口全面融入城市,优化城市规模结构,推动城市内涵式发展,促进大中小城市和小城镇协调发展、集约紧凑布局。
第一节 科学有序推进农业转移人口市民化
坚持积极稳妥、分类推进,统筹深化户籍制度改革和常住地提供基本公共服务。完善超大特大城市积分落户政策,全面设立街道或社区公共户口,拓宽稳定就业居住的农业转移人口落户渠道。探索建立全国统一的人口管理制度,逐步实现由常住地登记户口。稳步提高农民工参加城镇职工社会保险比例,推动更多城市将符合条件的未落户常住人口纳入公租房保障范围。因地制宜放宽在流入地参加中考报名条件,推进符合条件的随迁子女连续接受基础教育。进一步健全“人地钱”挂钩机制。保障进城落户农民合法土地权益,依法维护进城落户农民的土地承包权、宅基地使用权、集体收益分配权,探索建立自愿有偿退出的办法。
第二节 培育发展现代化都市圈
健全都市圈同城化发展体制机制,构建便捷高效的通勤圈、梯次配套的产业圈、便利共享的生活圈。推进超大特大城市治理现代化,做强做精核心功能,辐射带动周边市县共同发展。推进都市圈内规划统一编制、项目统筹布局、政策协同制定,强化空间布局和土地用途跨行政区衔接,在具备条件的地方探索以都市圈为基本单元统筹公共资源和要素配置。提高都市圈通勤效率,加快打通城际未贯通路段和瓶颈路段,推动科技创新券通兑通用、就业和居住年限互认。在中西部和东北地区培育若干都市圈,增强中心城市辐射带动能级。
第三节 建设现代化人民城市
推动城市发展方式转变,建设创新、宜居、美丽、韧性、文明、智慧的现代化人民城市。实施激发产业创新活力专项行动,提升城市产业创新策源力。高质量推进城市更新,开展城市体检,加快建设完整社区,健全城市更新实施机制,建立与建筑功能转换和混合利用需求相适应的规划调整机制,构建可持续的城市建设运营投融资体系。高效利用城市地下空间。推动城市发展绿色低碳转型,优化城市公共交通服务,健全城市公园、绿道网络和慢行交通系统,不断完善15分钟健身圈。加快城市基础设施生命线安全工程建设,推进老旧管网和危旧房改造,提升城市排水防涝能力。严格限制超高层建筑,提升高层建筑火灾防范和救援能力。加强城市风貌和建筑设计管理,推动城市建筑更好体现中华美学和时代风尚。加强互嵌式社区建设。推进城市全域数字化转型,完善城市管理机制和运行管理服务平台,推动城市治理智慧化精细化。
第四节 分类推进以县城为重要载体的城镇化建设
立足资源禀赋、区位条件和发展基础,分类引导大城市周边县、农产品主产区县、重点生态功能区县、陆地边境县等县城发展方向,形成各具特色的发展路径,有序促进人口向县城和中心镇合理集聚。强化城镇化潜力地区县城产业支撑,吸纳农业转移人口就近就业安居和返乡创业。支持县城基础设施和公共服务补短板,增强县城综合承载能力,强化县级财力保障。适时调整扩大经济规模大、人口增长快的县级市和特大镇经济社会管理权限,稳妥推进人口小县机构优化。

第三十二章 加强海洋开发利用保护
坚持陆海统筹,提高经略海洋能力,加快建设海洋强国,走出一条具有中国特色的向海图强之路。
第一节 推动海洋经济高质量发展
做强做优做大海洋产业,有序推进海洋能源资源开发利用,发展深远海养殖和现代化远洋渔业,巩固提升海洋装备制造业优势,壮大海洋生物医药、海水淡化等海洋新兴产业,发展现代航运服务业,打造海洋特色文化和旅游目的地。强化海洋战略科技力量,加强海洋科技创新,健全深海极地考察支撑保障体系,发展远洋气象导航服务。实施深海工程,提高深海进入、探测、开发、安全能力。加强主要海湾整体规划,提升北部、东部、南部海洋经济圈发展水平,优化海洋经济发展示范区布局,建设各具特色的现代海洋城市,因地制宜深化港产城融合发展,鼓励沿海地区与内陆地区加强海洋经济合作。完善促进海洋经济发展体制机制,加大财税、金融等政策支持力度,优化海洋经济统计监测体系。
第二节 保护海洋生态环境
加强海洋环境风险源头防范,推进重点海域污染防治、岸滩整治和保护修复,近岸海域优良水质比例达到86%左右。严格围填海管控,全面落实自然岸线、滨海湿地、无居民海岛等保护要求,大陆自然岸线保有率不低于35%。强化海洋垃圾清理和资源化利用。制定差异化用海标准规范,积极推进海域分层立体利用。健全海岛开发保护管理体系,分类有序推进海岛发展。实施新一轮海洋综合调查,健全海洋生态预警监测体系,提高重大海洋灾害风险防控能力,防范应对海水倒灌。探索开展海洋碳汇核算。
第三节 维护国家海洋权益
积极推动构建海洋命运共同体,拓展蓝色伙伴关系,推动建设公正合理的国际海洋秩序。主动参与国际海洋治理规则制定,积极履行海洋生物多样性协定。加强海洋科研调查、防灾减灾、蓝色经济等领域国际合作,持续完善海洋领域多双边合作平台和机制,推动在我国设立专门海洋国际组织。增强海洋意识,加强形势研判、风险防范和法理斗争,健全维护海洋权益的体制机制,提高海上执法和海事司法能力。
第十篇 激发全民族文化创新创造活力 繁荣发展社会主义文化
坚持马克思主义在意识形态领域的指导地位,植根博大精深的中华文明,顺应信息技术发展潮流,发展具有强大思想引领力、精神凝聚力、价值感召力、国际影响力的新时代中国特色社会主义文化,扎实推进文化强国建设。
第三十三章 弘扬和践行社会主义核心价值观
以社会主义核心价值观引领文化建设,发展壮大主流价值、主流舆论、主流文化,不断构筑中国精神、中国价值、中国力量。
第一节 推动理想信念教育常态化制度化
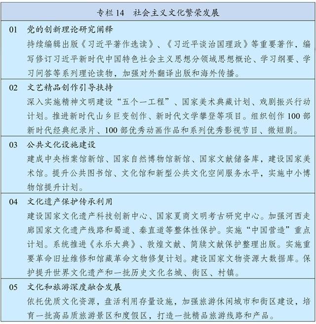
深化党的创新理论学习和宣传教育,坚持不懈用习近平新时代中国特色社会主义思想凝心铸魂,加强体系化、学理化研究阐释和大众化、通俗化宣传普及。牢牢掌握党对意识形态工作领导权,全面落实意识形态工作责任制。弘扬中国共产党人精神谱系,深化爱国主义、集体主义、社会主义教育。加强和改进思想政治工作,推进校园文化建设,用好红色资源,加强青少年理想信念教育。深化主流媒体系统性变革,推进新闻宣传和网络舆论一体化管理,提高主流舆论引导能力。创新实施马克思主义理论研究和建设工程,实施哲学社会科学创新工程,加快构建中国哲学社会科学自主知识体系。加强中国特色新型智库建设。
第二节 提高社会文明程度
统筹推进城乡精神文明建设,发挥文化养心志、育情操的作用,涵养全民族昂扬奋发的精神气质。加强新时代公民道德建设,大力弘扬社会公德、职业道德、家庭美德、个人品德,加强家庭家教家风建设,强化未成年人思想道德建设。弘扬诚信文化、廉洁文化。发挥先进典型示范引领作用,加强英模人物学习宣传,完善功勋荣誉表彰体系。发挥市民公约、村规民约等作用,推进移风易俗。改进创新文明培育、文明实践、文明创建工作机制。
第三节 加强网络文明建设
提升信息化条件下文化领域治理能力,培育积极健康、向上向善的网络文化,共建网上美好精神家园。加强网络内容建设和管理,提升党的创新理论、中华优秀传统文化网上传播效能。加强全媒体传播体系建设,构建适应全媒体生产传播工作机制和评价体系。健全网络综合治理格局,完善网络生态治理长效机制,规范网络内容生产、信息发布和传播流程,督促互联网企业履行社会责任。统筹推进广播电视、网络视听发展和监管。
第三十四章 大力繁荣文化事业
健全公共文化服务体系,传承弘扬中华优秀传统文化,让人民享受更高品质的文化生活。
第一节 繁荣文化创作生产
坚持以人民为中心的创作导向,把提高质量作为文艺创作的生命线,营造良好文化生态,提升文化原创能力。改进文艺创作生产服务、引导、组织工作机制,实施新时代艺术创作系列工程,推动新闻出版、广播影视、文学艺术等领域精品创作,繁荣互联网条件下新大众文艺。培育形成规模宏大、结构合理、锐意创新的高水平文化人才队伍。深化文化事业单位改革,完善文艺院团建设发展机制。深化文娱领域综合治理。
第二节 提升公共文化服务水平
坚持文化惠民,实施公共文化服务提质增效行动,促进优质文化资源直达基层。广泛开展群众性文化活动,加强群众文艺团队建设。依托城市书房、社区文化驿站、文化长廊等发展新型公共文化空间,提供更多群众身边的文化服务。盘活用好各类公共文化设施资源,健全社会力量参与公共文化服务机制,有序推进公共文化设施所有权和使用权分置改革。提升智慧博物馆、智慧图书馆、公共文化云服务效能。深化全民阅读活动,推进书香社会建设。加强新型广电网络建设,提升超高清内容制播能力,深化互联网电视“套娃”收费和操作复杂治理。
第三节 加强文化遗产保护传承
推动文化遗产系统性保护和统一监管,推进管理资源整合,建立文化遗产保护督察制度。深入实施中华优秀传统文化传承发展工程,构建中华文明标识体系。实施中华文明探源和考古中国工程。加大世界文化遗产、古迹遗址、革命文物、馆藏文物、文化景观等保护力度,加强历史文化名城、街区、村镇有效保护和活态传承。建好用好长城、大运河、长征、黄河、长江国家文化公园,优化建设管理体制机制。强化档案文献遗产保护和古籍抢救性保护,加强中华典籍文献传承。提升非物质文化遗产保护传承水平,培育传承体验新场景。加强和改进地方志工作。

第三十五章 加快发展文化产业
完善文化管理体制和生产经营机制,实施积极的文化经济政策,大力发展文化旅游业,以文化赋能经济社会发展。
第一节 健全文化产业体系和市场体系
实施重大文化产业项目带动战略,扩大优质文化产品供给。改造提升传统文化业态,推进文化和科技融合,推动文化建设数智化赋能、信息化转型,发展数字动漫、沉浸式展演、线上演播、短视频、微短剧等新型文化业态,引导规范网络文学、网络游戏、网络视听等健康发展。深入实施出版融合发展工程,深化全产业链改革创新。培育优秀文化企业和品牌,促进文化产业园区规范创新发展。加快构建统一开放、高效规范、竞争有序的文化市场,深入推进文化市场综合执法改革,深化影视制作、网络视听等领域审批制度改革。
第二节 推进文旅深度融合
深化以文塑旅、以旅彰文,推进旅游强国建设。丰富高品质旅游产品供给,深挖特色资源和文化内涵,积极推动多业态融合发展。因地制宜发展红色旅游、乡村旅游、康养旅游、工业旅游等,规范发展研学旅游,培育特色主题旅游线路和旅游演艺精品项目。完善旅游公共服务,全链条提高旅游服务质量。加强文旅项目建设规范管理,防止闲置浪费。加强旅游市场综合监管和安全管理,改善旅游消费体验。实施入境旅游促进计划,提升入境游便利化国际化水平。
第三十六章 提升中华文明传播力影响力
加快构建中国话语和中国叙事体系,提升国际传播效能,加强对外文化交流合作,展现可信、可爱、可敬的中国形象。
第一节 构建更有效力的国际传播体系
完善国际传播体制机制,创新传播载体和方式,拓展海外传播网络,构建多渠道、立体式对外传播格局,全面提升国际话语权。培育全球化、市场化、专业化的国际传播主体,增强主流媒体国际传播能力,构建广电视听媒体国际传播矩阵,促进社交媒体平台国际化发展,推动中国故事和中国声音全球化、区域化、分众化表达。鼓励文化企业国际化经营,推动优质网络文学、网络游戏、影视动漫、精品展览等出海,加强国际传播重点基地、国家文化出口基地建设。
第二节 深化文明交流互鉴
广泛开展国际人文交流合作,加强多层次文明对话,推动中华文化更好走向世界。举办全球文明对话大会,持续办好良渚论坛。开展“读懂中国”、“兰花奖”等品牌活动,办好中国文化和旅游年(节)、海外中国电影节展。加强文化遗产领域国际发展援助,深化文物追索返还国际合作。支持中华文化传播展示和海外中国学发展。加强区域国别研究。

第十一篇 完善人口发展战略 促进人口高质量发展
以应对人口老龄化、少子化为重点完善人口发展战略,健全覆盖全人群、全生命周期的人口服务体系,优化人口结构,提高人口素质,以人口高质量发展支撑中国式现代化。
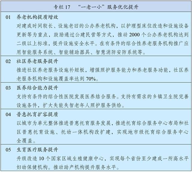
第三十七章 建设生育友好型社会
优化生育支持政策和激励措施,有效降低家庭生育养育教育成本,努力稳定新出生人口规模,促进人口长期均衡发展。
第一节 完善生育支持政策
坚持生育友好的政策取向,推动生育支持融入经济社会发展各项政策。发挥育儿补贴和婴幼儿照护、子女教育个人所得税专项附加扣除政策作用,探索建立补贴标准动态调整机制。扩大生育保险制度覆盖面,合理提升产前检查医疗费用保障水平,基本实现政策范围内住院分娩个人“无自付”,将适宜的分娩镇痛项目纳入保障范围。全面落实生育休假制度,鼓励用人单位对3岁以下婴幼儿父母职工实行弹性工作制。加强生育力保护,实施早孕关爱行动、孕育和出生缺陷防治能力提升计划,婴儿死亡率、孕产妇死亡率分别下降到3.5‰、12/10万以下。推进辅助生殖技术规范有序应用,加强医疗费用保障。探索对婴幼儿参加基本医疗保险提供资助。
第二节 健全育幼服务体系
加快普惠托育服务体系建设,多渠道扩大服务资源供给。加强公办托位供给,支持幼儿园发展托幼一体化服务,鼓励招收2-3岁幼儿。支持社会力量提供多元化普惠托育服务,发展用人单位办托、社区嵌入式托育和家庭托育点等多种模式。深入开展托育服务补助示范试点,完善普惠托育服务价格形成机制。实施托育服务质量提升行动,提高托育服务安全性和规范性。加快托育服务立法。
第三节 完善家庭发展政策和生育友好环境
健全支持家庭发展的政策体系,提倡适龄婚育、优生优育和夫妻共担育儿责任。培育新型婚育文化,倡导积极婚育观,有效治理婚丧嫁娶中的陋习等问题。支持多子女家庭子女同校就读,住房保障和购房政策向多子女家庭倾斜。推动公共空间适儿化改造和母婴设施配备。实施家庭教育促进法,发挥社区家长学校等作用,加强家庭教育指导服务。健全计划生育特殊家庭全方位帮扶保障制度。加强出生人口性别比综合治理。完善人口监测体系和预测预警制度。
第三十八章 办好人民满意的教育
坚持教育优先发展,落实立德树人根本任务,深化教育综合改革,健全与人口变化相适应的教育资源配置机制,建设高质量教育体系,培养德智体美劳全面发展的社会主义建设者和接班人。
第一节 实施新时代立德树人工程
坚持不懈用习近平新时代中国特色社会主义思想铸魂育人,加强“大思政课”建设,完善课程教材体系,全面实施新时代高校思政课课程方案,深入实施素质教育,促进学生健康成长、全面发展。创新实践育人形式,建设大学生社会实践专门课程,建立中小学校国情研学制度,促进思政课堂和社会课堂有效融合。实施学生体质强健计划,开展学校美育浸润行动、劳动习惯养成计划,普及心理健康教育。完善覆盖全学段学生资助体系。实施国家通用语言文字普及攻坚和质量提升行动。弘扬教育家精神,强化师德师风建设和教师待遇保障,实施教师教育能力提升工程,培养造就高水平教师队伍。健全学校家庭社会协同育人机制。深化教育评价改革,建立差异化管理和评价机制。引导规范民办教育发展。
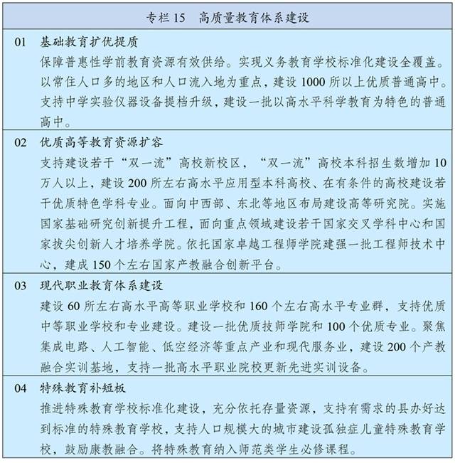
第二节 推进基础教育扩优提质
加强基础教育资源跨学段动态调整和余缺调配,扩大学龄人口净流入城镇的教育资源供给。推进义务教育优质均衡发展,加强校长、教师区域内统筹调配、交流轮岗,有序推进小班化教学,办好必要的乡村小规模学校。推进学前教育优质普惠发展,提高公办幼儿园学位占比,学前教育毛入园率提高到95%。扩大普通高中办学资源,深入实施县域普通高中振兴计划,高中阶段教育完成率达到88%。稳步扩大免费教育范围,探索延长义务教育年限。有序推进中考改革,扩大优质高中招生指标到校比例,支持有条件的地方开展均衡派位招生试点。统筹推进“双减”和教育教学质量提升。健全特殊教育、专门教育保障机制。
第三节 推动高等教育提质扩容
按照研究型、应用型、技能型等基本办学定位,分类推进高校改革发展。以理工农医类专业为主有序扩大优质本科教育招生规模和研究生培养规模,高等教育毛入学率达到65%,稳步提高本科招生比例和研究生教育层次占高等教育在校生比例。大力发展专业学位研究生教育,提高工程硕博士培养比重。多渠道扩大优质高等教育资源,加大高水平研究型大学建设力度,建强应用型本科高校。新增高等教育资源适度向人口大省和中西部地区倾斜。研究适时调整本科生人均教育经费标准,持续改善学生宿舍等基本办学条件。扩大高水平教育对外开放,鼓励国外高水平理工类大学来华合作办学,加强“留学中国”品牌和能力建设。深入实施教育数字化战略。优化终身学习公共服务,完善国家开放大学体系。
第四节 提升职业学校办学能力
推进现代职业教育体系建设,提高职业教育办学质量和吸引力。优化与区域发展相协调、与产业布局相衔接的职业教育布局,推动专业设置紧密对接产业链创新链需求。深化中等职业教育改革,办好少而精的中等职业学校,建设特色鲜明高等职业学校,支持中高职一体化发展。建设一批高水平本科层次职业学校,推动职业教育本科与专业学位教育融合贯通。实行产教融合的人才培养模式,健全德技并修、工学结合育人机制,鼓励行业龙头企业举办或参与举办职业学校。

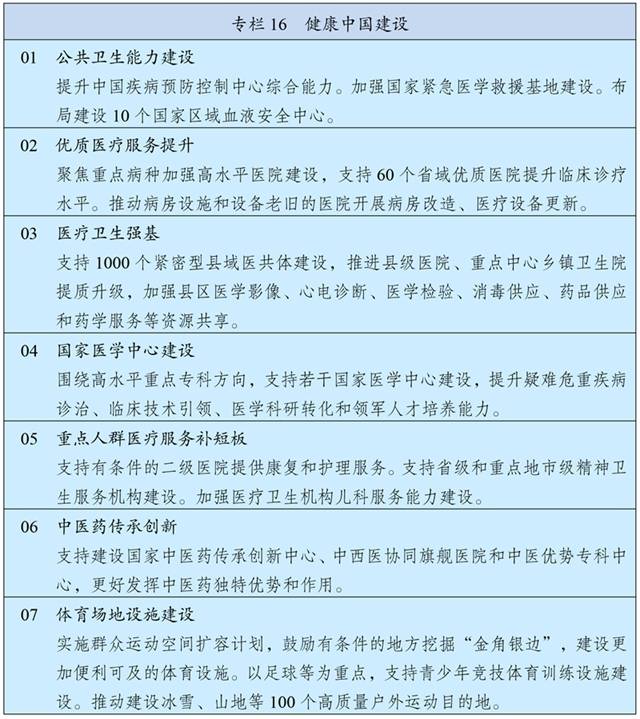
第三十九章 加快建设健康中国
实施健康优先发展战略,健全健康促进政策制度体系,提升爱国卫生运动成效,推动从以治病为中心向以健康为中心转变,为人民群众提供公平可及、系统连续的健康服务,提高人民健康水平。
第一节 健全公共卫生体系
强化公共卫生能力,深化社会共治、医防协同、医防融合,建立健全传染病预防控制、应急处置、医疗救治、物资保障和监督管理体系。加强疾控体系建设,提升传染病监测预警和流行病学调查能力,完善公共卫生实验室网络,建设分级分层分流救治体系。加强重大传染病防控,完善联防联控机制。动态优化国家免疫规划疫苗种类。健全紧急医学救援和院前急救体系,提升血液保障和应急能力。加强心理健康和精神卫生服务,强化重点人群常见精神障碍和心理问题早期发现与综合干预。加强职业病防治。实施合理膳食行动与国民营养计划,持续开展健康体重管理行动。
第二节 建设优质高效医疗服务体系
优化医疗机构功能定位和布局,完善分级诊疗体系。促进优质医疗资源扩容下沉和区域均衡布局,稳步有序推进国家医学中心建设,推动国家区域医疗中心提质增效。实施医疗卫生强基工程,加强县区、基层医疗机构运行保障,基本实现县域医共体全覆盖、提升紧密性协同性,推进紧密型城市医疗集团建设,健全巡回医疗制度,提高家庭医生服务覆盖率和感受度,提升基层医疗卫生机构诊疗量占比、合理增加药品品种配备。加强慢性病综合防控,发展防治康管全链条服务,健全早筛早诊早治体系,重大慢性病过早死亡率下降到13%以下。扩大康复护理、安宁疗护服务供给,实施康复护理扩容提升工程。加强全科医生、执业医师和护士队伍建设,提高住院医师规范化培训水平。推进全民健康数智化建设,推动检验检查结果共享互认。
第三节 健全医疗医保医药协同发展和治理机制
深化医药卫生体制改革,促进目标统一、政策衔接、信息联通、监管联动。以公益性为导向深化公立医院改革,建立公立医院编制动态调整机制,健全以医疗服务为主导的收费机制,完善薪酬制度,规范医疗机构和医务人员执业行为,加强医疗卫生领域法治保障。引导规范民营医院发展。深化医保支付方式改革,优化结余资金使用,完善不同层级医疗机构差异化支付政策,减轻参保者个人费用负担,提高医保基金使用效率。健全药品价格形成机制,完善药品和医用耗材集中采购政策。优化创新药和临床急需药品审评审批,健全医保支持创新药和医疗器械高质量发展机制,完善创新药目录,鼓励商业保险扩大创新药支付范围。
第四节 推进中医药传承创新
推动中医药振兴发展,促进中西医结合。健全中医药服务体系,提升基层中医药服务能力,加强中医优势专科建设,发展中西医协同服务。促进中医药科技创新,实施中医药特色人才培养工程。加强中药资源保护利用和道地药材生产基地建设,加强中药制剂、经典名方发掘转化,提高中药质量,做大做强中医药产业。推进符合中医药特点的医保支付方式改革。弘扬中医药文化,推动中医药走向世界。
第五节 加快建设体育强国
积极发展群众体育,广泛开展全民健身活动,强化青少年健身普及,经常参加体育锻炼人数比例达到40%左右。完善全民健身公共服务体系,加强群众身边的场地设施布局建设。改革完善竞技体育管理体制和运行机制,加强后备人才培养和体育科技装备研发,提高竞技体育综合实力。高质量备战重大国际赛事,办好全运会。推进“三大球”振兴发展,深化足球领域改革。丰富优质体育产品和服务供给,鼓励发展赛事经济,推进水域、空域、山地等向户外运动安全有序开放,持续巩固和扩大“带动三亿人参与冰雪运动”成果,推动体育产业高质量发展。

第四十章 积极应对人口老龄化
深入实施积极应对人口老龄化国家战略,健全养老事业和产业协同发展政策机制,促进老有所养、老有所为、老有所乐。
第一节 完善城乡养老服务网络
统筹规划养老服务设施布局,优化基本养老服务供给,推动养老服务扩容提质增效。深化养老服务改革发展,有序推进养老机构分类改革。发展社区嵌入式养老服务,培育专业化、品牌化、连锁化社区养老服务机构。发展家庭养老床位,推进居家适老化改造。发展互助性养老服务。健全失能失智老年人照护体系,增加养老机构护理型床位供给,积极推进医养结合。推行长期护理保险,健全统一的老年人能力评估制度。推进养老服务人员队伍职业化建设,提升养老服务综合监管质效。加强高龄独居老人和空巢老人关爱帮扶。
第二节 营造丰富多彩的老年生活
把积极老龄观、健康老龄化融入经济社会发展全过程,深入开展人口老龄化国情教育,营造孝老敬老社会环境。大力发展银发经济,丰富适老化产品和老年服务供给,培育银发经济龙头企业和知名品牌,探索建立银发产品认证制度,完善银发经济统计。积极开发老年人力资源,稳妥实施渐进式延迟法定退休年龄,优化就业、社保等方面年龄限制政策,拓展适合老年人的多样化工作岗位,深入开展“银龄行动”。扩大老年教育资源供给,发展老年大学,满足老年人精神文化需求。强化老年人优待和权益保障。加强公共设施适老化改造,持续开展“智慧助老”行动,推动涉老高频事项便捷办理和服务场景简便易用,发展综合为老服务。

第十二篇 加大保障和改善民生力度 扎实推进全体人民共同富裕
坚持在高质量发展中保障和改善民生,坚持尽力而为、量力而行,健全基本公共服务体系,实施更加公平普惠、精准有力的社会政策,加强普惠性、基础性、兜底性民生建设,解决好人民群众急难愁盼问题,畅通社会流动渠道,提高人民生活品质。
第四十一章 促进高质量充分就业
深入实施就业优先战略,坚持扩大就业容量和提升就业质量相结合,健全就业促进机制,构建就业友好型发展方式。
第一节 强化就业优先政策
把高质量充分就业作为经济社会发展的优先目标,健全重大政策、重大项目、重大生产力布局就业影响评估机制。加强产业和就业协同,实施稳岗扩容提质行动,对外贸、建筑、住宿、餐饮等吸纳就业多的行业企业持续强化政策支持,充分挖掘服务业、新兴领域吸纳就业潜能,推动灵活就业、新就业形态健康发展。稳定和扩大高校毕业生、农民工、退役军人等重点群体就业。加强困难群体就业帮扶,促进失业人员再就业,确保零就业家庭至少一人实现就业。加大创业支持力度,增强创业带动就业效应。综合应对外部环境变化和人工智能等新技术发展对就业的影响。建立高质量充分就业评价体系。
第二节 大规模开展职业技能培训
完善人力资源供需匹配机制,健全终身职业技能培训制度,着力解决结构性就业矛盾。以市场化培训为主导、行业企业自主培训为主体,充分发挥院校、社会化培训机构等优势作用,扩大高质量培训供给。统筹用好就业补助资金和失业保险基金等支持职业技能培训,指导企业按规定足额提取和使用职工教育经费。推进培训补贴直达企业和参训者,实行未就业重点群体培训补贴申领制。完善职业分类、职业标准和技能人才评价制度,深入实施“新八级工”职业技能等级制度,构建国家资历框架体系。办好世界技能大赛。
第三节 加强就业服务和劳动者权益保障
健全就业支持和公共服务体系,营造公平有序就业环境。完善劳动标准体系和劳动关系协商协调机制,健全灵活就业、新就业形态劳动者权益保障制度,推动平台企业公平制定劳动规则、依法合规用工,构建和谐劳动关系。加快流动人员档案服务数智化。强化择业和用人观念引导。完善劳动就业法规体系,提升劳动关系矛盾调解仲裁效能,健全劳动保障监察体制,督促企业依法落实工时制度,有效治理就业歧视、欠薪欠保、违法裁员等。健全就业失业统计监测和风险预警体系,完善规模性失业风险防范化解机制。

第四十二章 完善收入分配制度
坚持按劳分配为主体、多种分配方式并存,完善初次分配、再分配、第三次分配协调配套的制度体系,提高居民收入在国民收入分配中的比重,提高劳动报酬在初次分配中的比重。
第一节 优化初次分配格局
健全各类要素由市场评价贡献、按贡献决定报酬的初次分配机制,促进多劳者多得、技高者多得、创新者多得。完善劳动者工资决定、合理增长、支付保障机制,推行工资集体协商制度,健全最低工资标准调整机制,加强企业工资分配宏观指导。深化国有企业工资决定机制改革,完善机关事业单位工资和津补贴制度,加大工资分配向基层一线和艰苦地区倾斜力度。完善企业薪酬调查和信息发布制度。多渠道增加城乡居民财产性收入,健全上市公司分红激励约束机制,丰富满足居民财富管理需求的金融产品和服务,提高农民土地增值收益分享比例。强化以增加知识价值为导向的分配政策,允许更多符合条件的国有企业以创新创造为导向在科研人员中开展多种形式中长期激励,加快构建技能导向的薪酬分配制度。
第二节 加大收入分配调节力度
加强税收、社会保障、转移支付等再分配调节,优化收入分配格局。加大税收调节力度和精准性,健全自然人税费服务和监管体系,实行劳动性所得统一征税。充分发挥专项附加扣除政策作用,加大个人所得税抵扣力度。探索完善资本利得税收调节机制,加强对高收入者税收监管。强化社会保障互助共济功能,逐步缩小制度间、区域间筹资和待遇保障差距。优化转移支付功能定位,强化一般性转移支付对缩小区域间财力差距的调节功能。健全赈灾赈济制度。更好发挥第三次分配作用,促进和规范公益慈善事业发展,探索慈善有效实现形式。
第三节 稳步扩大中等收入群体规模
制定实施城乡居民增收计划,有效增加低收入群体收入,提高中等收入群体比重,推动形成橄榄型分配格局。聚焦重点群体精准实施增收政策,提高高校毕业生就业匹配度,推动技术工人薪酬和技能“双提升”,全面落实农民工工资支付保障制度,多措并举促进中小企业主和个体工商户稳定经营,积极培养高素质农民和农村致富带头人,提高增收致富能力。规范收入分配秩序和财富积累机制,支持勤劳创新合法致富,鼓励先富带后富促共富,合理调节过高收入,取缔非法收入。
第四十三章 健全社会保障体系
以强化重点群体保障、增强制度可持续性为重点,健全覆盖全民、统筹城乡、公平统一、安全规范、可持续的多层次社会保障体系。
第一节 稳步提高社会保障水平
实施高质量参保行动,持续扩大社会保险覆盖面。加快发展多层次、多支柱养老保险体系,健全待遇确定和调整机制,逐步提高城乡居民基础养老金,退休人员基本养老金调整向待遇较低群体倾斜,扩大企业年金覆盖范围,完善个人养老金政策,大力发展商业养老保险。健全多层次医疗保障体系,完善异地就医结算,充分发挥商业医疗保险补充保障作用。提高灵活就业人员、农民工、新就业形态人员参保率,合理确定缴费基数,明晰用工方和平台企业缴费责任。扩大失业、工伤等社会保险覆盖面,建立健全职业伤害保障制度。完善社保关系转移接续政策,提高养老保险关系转移接续效率。优化全国统一的社保公共服务平台和经办管理服务。
第二节 增强社会保险体系可持续性
健全社会保险精算制度,完善社保基金长效筹集、统筹调剂、保值增值和安全监管机制。做优做强社会保障战略储备基金,继续划转国有资本充实社保基金。加强参保缴费激励,鼓励有条件的集体经济组织等补助城乡居民参保缴费,合理提高城乡居民基本医疗保险财政补助标准。完善并落实基本养老保险全国统筹制度,基本实现基本医疗保险省级统筹,巩固失业、工伤保险省级统筹。完善社保基金投资政策和监管体系,加强信息披露和绩效评价,强化医保基金监管。
第三节 健全社会救助体系
健全分层分类、城乡统筹的社会救助体系。完善基本生活救助制度和专项救助制度,动态调整社会救助标准,加强低保边缘家庭、刚性支出困难家庭救助。积极发展服务类社会救助,加强各类社会救助政策统筹衔接。健全临时救助制度,全面推进由急难发生地直接实施救助。健全救助对象认定监测机制,加强救助体系与其他政策有效衔接,激发救助对象脱困解困内生动力。
第四十四章 推动房地产高质量发展
加快构建房地产发展新模式,健全多主体供给、多渠道保障、租购并举的住房制度,实现更高水平住有所居。
第一节 完善住房保障体系
优化保障性住房供给,强化城镇低收入住房困难家庭住房保障,更好满足住房困难且收入不高的工薪群体基本住房需求,逐步解决新市民、青年等群体的阶段性住房困难。加强保障性住房全流程管理,健全申请、轮候、配租配售、使用、退出等管理机制。探索配租型、配售型保障性住房房源有序转换和统筹使用。深化住房公积金制度改革,扩大使用范围,支持灵活就业人员参加住房公积金制度。
第二节 推动房地产市场平稳健康发展
完善商品房开发、融资、销售等基础制度。推行房地产开发项目公司制和融资主办银行制,支持满足房地产合理融资需求,有力有序推进现房销售。合理安排房地产用地规模和布局,促进土地供应与存量住房、人口变动等相协调。充分赋予城市政府房地产市场调控自主权。推动已供未开发土地和在建项目分类处置,推进存量商品房和闲置商业办公用房盘活利用。因城施策增加改善性住房供给。建设安全舒适绿色智慧的“好房子”,实施房屋品质提升工程和物业服务质量提升行动。规范发展住房租赁市场,培育市场化专业化租赁企业。建立房屋全生命周期安全管理制度。
第四十五章 稳步推进基本公共服务均等化
增强基本公共服务均衡性和可及性,推动基本公共服务均等化取得更为明显的实质性进展。
第一节 建立基本公共服务均等化制度体系
制定实施基本公共服务均等化规划和政策,加快实现常住人口同等享有基本公共服务,有序推进县域范围内城乡基本公共服务均衡发展,逐步缩小区域基本公共服务资源差距。以享有机会公平、效果大致相当为导向,建立基本公共服务均等化评价标准体系,分领域细化评价标准,探索开展均等化实现程度评价。聚焦幼有所育、学有所教、劳有所得、病有所医、老有所养、住有所居、弱有所扶等领域,完善基本公共服务范围和内容,适时纳入群众急需的服务项目,动态调整国家标准,加强区域间标准统筹。推动更多公共服务向基层下沉、向农村覆盖、向边远地区和生活困难群众倾斜。加强县域基本公共服务供给统筹,完善投入保障长效机制。
第二节 全面推进常住地提供基本公共服务
健全与常住人口相匹配的公共资源配置机制。在人口集中流入城市,规范实施以就业居住年限为主要条件的紧缺公共服务梯度供应,逐步减少梯度层次和服务差异。落实持居住证参加城乡居民基本医疗保险政策。逐步将未落户常住人口纳入常住地儿童关爱、社会救助等范围。全面深化事业单位改革,优化公共服务领域事业单位结构布局,巩固完善充分考虑常住人口服务对象数量、服务成本等因素的财政转移支付分配机制。
第四十六章 保障各类群体发展权益
健全关爱服务体系,营造有效保障妇女、未成年人、青年人、残疾人等发展权益的社会环境,提升退役军人服务保障水平。
第一节 促进男女平等和妇女全面发展
坚持男女平等基本国策,保障妇女依法平等参与经济社会发展、平等行使民主权利、平等享有改革发展成果。完善妇幼健康服务体系,加强乳腺癌、宫颈癌综合防治,全面实施适龄女童国家免疫规划人乳头瘤病毒(HPV)疫苗免费接种。保障妇女平等受教育权利和就业权益,依法保障农村妇女集体经济组织成员权和土地承包经营权,支持妇女参与基层治理。持续预防和制止家庭暴力,严厉打击侵害妇女权利的违法犯罪行为。
第二节 强化未成年人关爱保护
坚持儿童优先发展,切实保障儿童生存权、发展权、受保护权和参与权。推进儿童近视、超重肥胖和孤独症等早筛查早干预。提高儿童医疗保健服务水平,丰富儿童用药品种。加强困境儿童关爱服务,推进流动儿童、留守儿童分类帮扶,有效提升福利保障水平。完善儿童早期发展服务。制定实施儿童伤害防控行动计划,强化未成年人违法犯罪预防和治理,有效防治学生欺凌。加强未成年人网络保护,拓展网络育人空间和阵地。推进儿童友好建设,营造关心关爱下一代的社会环境。
第三节 支持青年发展
健全促进青年发展的规划和政策,为青年成长成才、建功立业创造良好条件。加强对广大青年的思想政治引领和价值观塑造,深入开展新时代中国青年科技创新、乡村振兴等领域青春建功行动,支持青年在各领域各方面工作中争当排头兵和主力军。帮助青年解决求学工作、创新创业、婚恋生育、住房保障、社会融入等实际困难。完善青年群体利益表达和诉求响应机制,拓展青年有序参与社会治理渠道。
第四节 加强退役军人服务保障
深化退役军人管理保障改革,完善组织管理、工作运行和政策制度体系。健全优抚待遇确定和调整机制,加强优待项目统筹管理,完善退役军人帮扶援助和法律服务体系。深化优抚医院、光荣院管理改革,完善优抚医疗康养体系。推进退役军人高质量安置就业,完善安置办法,强化政策支持和服务指导。健全退役军人荣誉激励和表彰奖励制度。加强和改进双拥模范创建工作。大力弘扬英烈精神。
第五节 提升残疾人保障和发展能力
完善残疾人社会保障制度和关爱服务体系,促进残疾人事业全面发展。强化对重度残疾、多重残疾、一户多残等群体兜底保障,健全困难残疾人生活补贴、重度残疾人护理补贴制度及补贴标准动态调整机制,加强残疾儿童康复救助,健全残疾人辅助器具适配补贴制度。完善残疾人社区和家庭支持,加强重度残疾人托养照护,发展精神障碍社区康复。强化残疾人就业帮扶,完善按比例就业、集中就业、自主就业促进机制。发展残疾人文化体育。深入推进科技助残,加强公共设施、信息交流、社会服务无障碍环境建设。

第十三篇 加快经济社会发展全面绿色转型 建设美丽中国
牢固树立和践行绿水青山就是金山银山的理念,以碳达峰碳中和为牵引,以健全生态文明制度体系为保障,协同推进降碳、减污、扩绿、增长,改善生态环境质量,筑牢生态安全屏障,增强绿色发展动能。
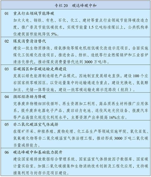
第四十七章 积极稳妥推进和实现碳达峰
统筹发展和减排,扎实开展碳达峰行动,加快产业结构、能源结构、交通运输结构等调整优化,确保如期实现碳达峰目标。
第一节 全面实施碳排放总量和强度双控制度
坚持政策引导和市场激励相结合,稳步实施地方碳考核、行业碳管控、企业碳管理、项目碳评价、产品碳足迹等政策制度。建立碳达峰碳中和综合评价考核制度,科学合理分解碳排放双控目标,压实碳排放目标落实责任。建立行业碳排放管控机制,明确重点行业领域碳排放管理要求,协同推进产能治理和碳排放双控。健全重点用能和碳排放单位管理制度。强化固定资产投资项目节能审查和碳排放评价,新建和改扩建高耗能高排放工业项目实施碳排放等量或减量置换。制定产品碳足迹核算规则标准,发布重点产品碳排放限额标准,建立产品碳标识认证制度。完善碳排放统计核算体系和动态监测预警机制,常态化编制国家温室气体清单。扩大全国碳排放权交易市场覆盖范围,加快温室气体自愿减排交易市场建设。
第二节 推动重点领域节能降碳
深入开展节能降碳改造和控煤减煤,加快推进新增用电量由新增清洁能源电量覆盖,推动煤炭和石油消费达峰,单位GDP能耗下降10%左右。有力有效管控高耗能高排放项目,加快绿色低碳技术装备创新应用,有序推动符合要求的高载能产业向可再生能源资源富集区域转移,建设零碳工厂和园区。加强既有建筑和市政设施节能降碳改造,促进超低能耗和装配式建筑规模化发展,实施制冷能效提升和绿色照明行动。加快热力系统绿色低碳转型,因地制宜开展余热资源利用和非化石能源供热,有序推进供热计量改造和按热量收费。推动交通动力低碳替代,加快货运、公共领域电动化和绿色燃料车船应用,提高大宗货物铁路、水路运输比重和新能源汽车运输比重。提升算力设施、5G基站等新兴领域用能效率。健全重点领域能效诊断机制,深入实施能效标识和能效“领跑者”制度。深化绿色低碳高质量发展先行区建设。
第三节 提升应对全球气候变化能力
坚持减缓与适应并重,全面控制温室气体排放,积极应对气候变化不利影响和风险。加强非二氧化碳温室气体监测管控,提升生态系统碳汇增量,健全碳汇监测核算体系。完善适应气候变化工作体系,强化气候变化对关键脆弱领域区域风险影响评估,提升应对气候变化特别是极端天气能力。积极参与和引领全球气候治理,坚持共同但有区别的责任原则,全面落实联合国气候变化框架公约及其巴黎协定,深化气候变化南南合作。

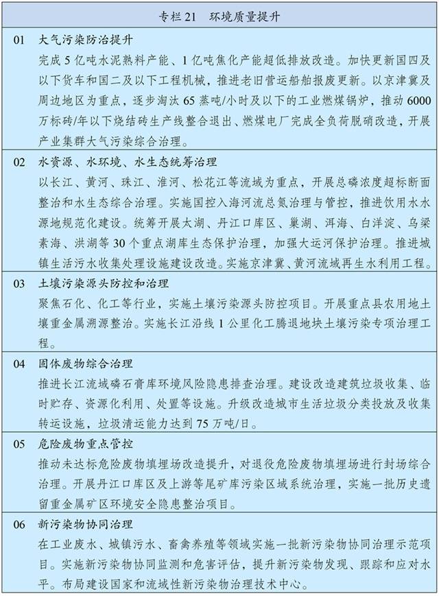
第四十八章 持续改善环境质量
坚持环保为民,全面落实精准科学依法治污,更加注重源头治理,强化减污降碳协同、多污染物控制协同、区域治理协同,加快推动环境质量改善由量变到质变。
第一节 深入打好蓝天、碧水、净土保卫战
持续深入推进污染防治攻坚,以更高标准改善大气、水、土壤环境质量。以京津冀及周边、长三角、汾渭平原等重点区域为主战场,强化细颗粒物(PM2.5)控制,深入推进重点行业超低排放改造,推动挥发性有机物源头替代和全流程治理,制定下一阶段机动车排放和油品质量标准,深化大气环境绩效分级管理,氮氧化物、挥发性有机物排放量分别下降8%以上,进一步消除重污染天气。加强长江中游、成渝等区域大气污染防治。加强餐饮油烟、恶臭异味和环境噪声污染治理。统筹水资源、水环境、水生态治理,以解决全流域和跨省界突出问题为重点,加强重要江河湖库系统治理和生态保护,基本完成重点流域海域入河入海排污口排查整治,化学需氧量、总磷排放量分别下降6%,巩固城市黑臭水体治理成效、基本消除县乡黑臭水体。加强土壤污染源头防控,推进受污染耕地、建设用地安全利用。
第二节 加强环境风险防控
常态化管控生态环境风险,有效保障公众健康安全。实施固体废物综合治理行动,积极推进源头减量、过程管控、末端利用和全链条无害化管理,提升固体废物处置规范管控水平。强化危险废物全过程监管,重点管控重金属污染风险,开展废渣、矿山、尾矿库等历史遗留隐患排查整治。深入推进新污染物治理,建立持久性有机污染物、内分泌干扰物、抗生素、微塑料等协同治理和风险管控体系。推动核设施高标准设计、高质量建设、高水平运行,深化首堆新堆安全监管,加强老旧设施退役治理和放射性废物处置,提升辐射环境监测能力。完善跨区域、跨部门联动的突发环境事件应急响应体系。开展重点区域生态环境健康风险评估。
第三节 健全现代环境治理体系
实施生态环境法典,健全责任体系、监管体系、法律法规标准体系,提高环境治理效能。落实各级党委政府及领导干部生态环境保护责任,深入推进中央和省级生态环境保护督察,提升督察支撑保障能力和监测监管现代化水平。持续建设国家生态文明试验区。开展美丽中国建设成效考核,建设美丽中国先行区。深入推进生态环境分区管控,加强同国土空间规划衔接,协同优化产业布局。加快落实以排污许可制为核心的固定污染源监管制度。更新污染物排放和环境质量标准,构建环境信用监管体系。

第四十九章 提升生态系统多样性稳定性持续性
坚持山水林田湖草沙一体化保护和系统治理,统筹自然恢复和人工修复,更加注重提质兴业利民,构建从山顶到海洋的保护治理大格局。
第一节 巩固和优化生态安全屏障
统筹推进重要生态系统保护和修复重大工程,持续巩固以“三区四带”为骨架的国家生态安全屏障体系。打好“三北”工程攻坚战,推动三大标志性战役取得决定性胜利。深入推进青藏高原生态保护,加强重点区域水土流失治理和石漠化治理。科学开展大规模国土绿化行动,推进森林质量精准提升和国家储备林建设,森林蓄积量达到224亿立方米,统筹草原生态修复与合理利用,加强湿地保护修复。推进超引地表水和超采地下水治理,开展历史遗留废弃矿山生态修复。
第二节 全面推进自然保护地体系建设
实施自然保护地整合优化,落实分级管理和分区管控,建立健全以国家公园为主体的自然保护地体系。有序设立新的国家公园,提升自然保护区、自然公园生态服务功能。实施生物多样性保护重大工程,以旗舰物种、关键物种保护为重点,加强重要栖息地、生态廊道和候鸟迁飞通道保护修复,持续加强长江水生生物保护,建设国家植物园体系,强化古树名木保护。加强森林草原防灭火、有害生物防治,强化外来入侵物种监测管控。
第三节 健全生态保护机制
坚持严格约束和增强激励并重,激发全社会保护生态内生动力。严格落实生态保护红线管理制度,强化生态破坏问题排查整治,开展生态保护修复成效评估。健全自然资源资产产权和管理制度,全面推进资产调查核算和确权登记。完善多元化生态补偿机制,健全重点生态功能区转移支付和森林、草原等重要生态系统补偿政策,完善补偿标准动态调整机制,以流域为重点深入开展横向补偿,发展市场化生态补偿,探索生态综合补偿。因地制宜拓展生态产品价值实现渠道。完善生态环境损害赔偿制度。深化集体林权制度和国有林区改革,加快建设现代化国有林场。

第五十章 加快形成绿色生产生活方式
突出节约优先、强化政策激励、引导全社会参与,加快发展方式绿色低碳转型,形成绿色生产新方式和生活新风尚。
第一节 加强资源节约集约利用
完善资源总量管理和全面节约制度,加强水、土地、矿产等资源全过程管理和全链条节约。提高水资源集约安全利用水平,全面落实水资源刚性约束制度,强化农业节水增效、工业节水减排、城镇节水降损,单位GDP用水量下降10%,农田灌溉水有效利用系数提高到0.6。提升建设用地利用效率,推广应用节地技术和节地模式,新增建设用地规模控制在2600万亩以内。提升矿产资源综合利用水平,全面推进绿色勘查和绿色矿山建设。促进循环经济发展,健全废弃物循环利用体系,在确保固体废物零进口前提下有序推进海外优质再生原料进口利用,发展壮大再制造产业,大宗固体废弃物年利用量达到45亿吨左右。
第二节 健全绿色发展政策体系
创新保护和投入激励机制,实施促进绿色低碳发展的财税、金融、投资、价格、科技、环保等政策。优化绿色税收制度,开展挥发性有机物环境保护税征收试点,落实支持资源节约和绿色产品使用的税收优惠。丰富绿色金融产品和服务,有序推进碳金融产品和衍生工具创新,健全金融机构绿色金融考核评价体系,鼓励提升绿色低碳领域投资比例。健全绿证交易机制,完善鼓励灵活性电源参与系统调节的价格政策。建立健全绿色低碳标准体系,推动引领国际规则标准完善和衔接互认。
第三节 开展绿色低碳全民行动
大力倡导简约适度、绿色低碳、文明健康的生活理念和消费方式。引导公众节约用水用电、反对铺张浪费、推广“光盘行动”、抵制过度包装、减少一次性用品使用,加快“以竹代塑”发展,优先选择绿色出行方式。鼓励企业提高绿色设计和制造水平,降低产品全生命周期能源资源消耗和生态环境影响。提高垃圾分类和资源化利用水平。健全绿色消费激励机制,拓展政府采购绿色产品范围和规模。
第十四篇 推进国家安全体系和能力现代化 建设更高水平平安中国
坚定不移贯彻总体国家安全观,加快构建新安全格局,增强维护和塑造国家安全战略主动,走中国特色社会主义社会治理之路,确保社会生机勃勃又井然有序。
第五十一章 加强国家安全体系和能力建设
坚持以战略为先导、政策为抓手、法治为保障、风险防控为落脚点,巩固集中统一、高效权威的国家安全领导体制,制定实施国家安全战略,完善国家安全法治体系、战略体系、政策体系、风险防控体系。强化国家安全重点领域和重要专项协调机制,提高应急应变效能。落实国家安全责任制,促进全链条全要素协同联动,形成体系合力。加强重点领域国家安全能力建设,锻造实战实用的国家安全能力,突出保障事关国家长治久安、经济健康稳定、人民安居乐业的重大安全,把捍卫政治安全摆在首位,坚定维护政权安全、制度安全、意识形态安全,严厉打击敌对势力渗透、破坏、颠覆、分裂活动。夯实国家安全基础保障,强化科技赋能,加强新兴领域国家安全能力建设。维护重点领域国家秘密安全。完善涉外国家安全机制,构建海外安全保障体系,加强反制裁、反干预、反“长臂管辖”斗争,深化国际执法安全合作。强化国家安全教育,筑牢人民防线。
第五十二章 保障国家经济安全
聚焦重点品种加强战略物资保障,聚焦系统重要性领域防范化解重大风险,聚焦新产业新业态新应用场景提升薄弱环节风险防控能力,以精准补齐短板带动安全保障能力全面提升。
第一节 增强粮食安全保障能力
坚持以我为主、立足国内、确保产能、适度进口、科技支撑,提升粮食产购储加销协同保障能力,确保谷物基本自给、口粮绝对安全。严格落实耕地保护和粮食安全党政同责要求,严守耕地红线。加强粮食购销和储备管理,保持政府储备粮规模相对稳定,强化储备调节功能,健全粮食监管新模式。深入实施优质粮食工程,推进粮食流通提质增效。推进粮食产后全链条节约减损,实施全谷物行动计划。完善化肥储备制度,加强钾肥、磷肥等保供稳价。建立稳定可控的海外供应渠道,推进农产品进口多元化,适度进口紧缺优质品种,促进贸易和生产相协调。
第二节 强化能源资源供应保障
坚持立足国内、补齐短板、多元保障、强化储备,加强能源产供储销体系建设。坚持油气核心需求自主保障,实施中长期油气增储上产战略行动,确保原油年产量稳定在2亿吨左右、天然气产量稳步增长,加强煤制油气产能和技术储备。强化政府储备和企业储备协同,提升国家石油储备规模,建立更加灵活的轮换动用机制,增强天然气储备调节保障能力,完善煤炭储备体系。健全能源保供中长期合同制度,完善电力应急调度机制和备用电源配置,强化能源需求侧管理。加强战略性矿产资源勘探开发和储备,深入实施新一轮找矿突破战略行动,统筹加强产品、产能和产地储备,推动大宗商品储运基地建设,提升战略性矿产资源安全风险监测预警和应急保供水平。加强能源资源开发国际合作,维护战略通道安全。
第三节 健全防范化解重点领域风险长效机制
强化源头防控、预判预警、早期纠正,统筹推进房地产、地方政府债务、中小金融机构等风险有序化解,严防系统性风险。完善系统重要性金融机构监管,加强金融市场、跨境资本流动等重点领域宏观审慎管理。建立健全全口径地方债务监测监管体系和防范化解隐性债务风险长效机制,严肃财经纪律,坚决遏制新增地方政府隐性债务,优化中央和地方政府债务结构,加快推动地方政府融资平台改革转型。支持金融机构稳妥有序开展资本补充,完善中小金融机构风险处置机制,丰富风险处置资源和手段,充实金融稳定保障基金、存款保险基金和其他行业保障基金。强化央地金融监管协同,健全金融消费者权益保护机制,严厉打击非法金融活动。强化开放条件下金融安全保障,完善跨境资金流动监测预警响应机制。
第四节 提升网络安全保障能力
深化网络空间安全综合治理,加快国家网络安全防御体系建设。健全关键信息基础设施安全防护、网络安全审查、云计算服务安全评估等基础制度,完善互联网内容管理、网络平台治理等法规。严厉打击网络违法犯罪行为,加强个人信息保护。持续开展“清朗”系列专项行动,治理网络谣言、网络暴力等乱象,营造风清气正的网络环境。支持网络安全技术创新和产业发展,鼓励发展安全可靠的信息产品和服务。推进容灾备份体系建设,加强工业控制系统和新技术新应用的网络安全防护。深度参与网络空间全球治理和国际规则制定,积极拓展国际网络安全合作。
第五十三章 提高公共安全治理水平
完善公共安全体系,推动公共安全治理模式向事前预防转型,切实维护人民群众生命财产安全。
第一节 强化食品药品安全监管
健全食品药品全链条全过程监管机制,完善食品药品安全责任体系。加强从农田到餐桌的食品安全监管,强化风险源头管控,提高协同监管和智慧监管水平,深化重点问题农产品药残治理。完善严格高效的药品监管,深入实施药品标准提高行动计划,强化高风险产品抽检抽查。提高仿制药质量和疗效一致性评价质效,加强上市后临床使用数据监测。落实行业监管、属地管理、企业主体的食品药品安全责任,加大违法犯罪行为惩治力度。严格生物技术研发应用监管,提升生物数据资源存储和安全管理能力。
第二节 提高安全生产水平
严格落实安全生产党政同责、“三管三必须”要求,有效防范遏制重特大事故。提升重要基础设施本质安全水平,加快矿山、危险化学品、特种设备等领域高风险工艺和装备淘汰更新,加强生产经营单位主要负责人和特殊工种安全培训。完善安全生产风险排查整治和责任倒查机制,督促企业完善安全生产管理体系,提高安全生产风险防范和事故灾害应急处置水平。提升安全生产执法质效,建立各行业执法检查重点事项清单,扎实开展中央安全生产考核巡查。
第三节 完善应急管理体系
坚持人民至上、生命至上,一体提升减灾预防、抗灾设防、救灾保障能力,有效降低各类灾害事故损失。加强灾害监测预报预警,提升全天候实时监测预警能力。合理提高重要城市和灾害多发地区关键基础设施设防标准,推进城市平急两用公共基础设施建设。深化应急管理改革,完善大安全大应急框架下应急指挥机制。提高防灾减灾救灾和重大突发公共事件处置保障能力,建强国家综合性消防救援队伍,优化专业救援队伍结构布局,提高极端条件下救援能力。实施基层应急能力提升行动,提高基层应消一体综合救援和全社会防灾避险能力。加强应急预案体系建设和管理,完善多元化应急物资储备和快速调拨投送机制。健全巨灾风险保障体系和风险分担机制。
第五十四章 完善社会治理体系
坚持系统治理、依法治理、综合治理、源头治理,完善共建共治共享的社会治理制度,健全社会工作体制机制和社会治理政策法律法规体系,推进社会治理现代化。
第一节 夯实基层社会治理根基
坚持和发展新时代“枫桥经验”,健全党组织领导的自治、法治、德治相结合的城乡基层治理体系。加强党建引领基层治理和基层政权建设,全面实施乡镇(街道)履行职责事项清单,健全村(社区)工作事项准入制度,落实“四下基层”,完善“街乡吹哨、部门报到”等做法。推动社会治理和服务重心向基层下移,加强基层服务管理力量配置,完善服务设施和经费保障机制,健全城乡社区治理体系,完善网格化管理、精细化服务、信息化支撑的基层治理平台。健全凝聚服务群众工作机制,夯实社会治理群众基础。发挥人民群众主体作用,引导各方有序参与社会治理。加强社会工作者队伍建设,提高专业化服务水平。推进网上网下协同治理。强化市民热线等公共服务平台功能,推动“民有所呼、我有所应”。
第二节 提升新兴领域治理效能
加强新经济组织、新社会组织、新就业群体党的建设,进一步扩大党的组织覆盖和工作覆盖,加强和改进对各类社会群体的政治引领和服务管理。提升非公有制企业党建工作质量,加强对混合所有制企业党建工作的分类指导,突出抓好商圈楼宇和园区党建工作。加强社会组织培育管理,推动行业协会商会改革发展。加强志愿服务组织管理,完善激励褒奖机制,发展志愿服务。加强新就业群体服务管理和关心关爱。
第三节 有效维护社会安全稳定
完善正确处理新形势下人民内部矛盾机制,畅通和规范群众诉求表达、利益协调、权益保障通道,深入推动矛盾纠纷源头化解、多元化解、有序化解。推进信访工作法治化,持续开展领导干部接访下访,深化信访突出矛盾化解。健全社会心理服务体系和危机干预机制。深化社会治安整体防控体系和能力建设,落实维护社会稳定责任,发展壮大群防群治力量,健全扫黑除恶常态化机制,加大预防和打击电信网络诈骗、毒品犯罪等力度。推进综治中心规范化建设。全面准确贯彻宽严相济刑事政策,依法惩处违法犯罪,提升刑罚执行质效。推进政法工作数字化平台建设。
第十五篇 如期实现建军一百年奋斗目标 高质量推进国防和军队现代化
贯彻习近平强军思想,贯彻新时代军事战略方针,坚持党对人民军队绝对领导,贯彻军委主席负责制,按照国防和军队现代化新“三步走”战略,推进政治建军、改革强军、科技强军、人才强军、依法治军,边斗争、边备战、边建设,加快机械化信息化智能化融合发展,提高捍卫国家主权、安全、发展利益战略能力。
第五十五章 着力提高国防和军队现代化质量效益
加快军事理论、军队组织形态、军事人员、武器装备和军事治理现代化,提高人民军队打赢能力,有效履行新时代人民军队使命任务。
第一节 加快先进战斗力建设
壮大战略威慑力量,维护全球战略平衡和稳定。推进新域新质作战力量规模化、实战化、体系化发展,加快无人智能作战力量及反制能力建设,加强传统作战力量升级改造。统筹网络信息体系建设运用,加强数据资源开发利用,构建智能化军事体系。加快建设现代化后勤。实施国防发展重大工程,加紧国防科技创新和先进技术转化,加快先进武器装备发展。优化军事人力资源政策制度,提高军队院校办学育人水平,打造高素质专业化新型军事人才方阵。实施军事理论现代化推进工程。深化战略和作战筹划,扎实推进实战化军事训练,加强作战能力体系集成,创新战斗力建设和运用模式,增强军事斗争针对性、主动性、塑造力。
第二节 推进军事治理现代化
完善人民军队领导管理体制机制,调整优化联合作战体系。加强和改进战略管理,深化战建备统筹,强化作战需求牵引,创新管理方法手段,提高军事系统运行效能和国防资源使用效益。加强重大决策咨询评估和重大项目监管,推进军费预算管理改革,改进军事采购制度,完善军队建设统计评估体系,全面落实勤俭建军方针,走高效益、低成本、可持续发展路子。持续深化政治整训,弘扬优良传统,加强重点行业和领域整肃治理。深入推进军队法治建设,加强法规制度供给和执行监督,完善中国特色军事法治体系。
第五十六章 巩固提高一体化国家战略体系和能力
加强军地战略规划统筹、政策制度衔接、资源要素共享,促进国防实力和经济实力同步提升。深化跨军地改革,构建各司其职、紧密协作、规范有序的跨军地工作格局。加快新兴领域战略能力建设,健全前沿科技成果“民参军”绿色通道,推动新质生产力同新质战斗力高效融合、双向拉动。建设先进国防科技工业体系,优化国防科技工业布局,完善装备采购管理体系,推进军民标准通用化。加强国防建设军事需求提报和军地对接,推动重大基础设施全面贯彻国防要求,加强国防战略预制,提高重要目标防护能力。坚持军民一体、平战一体,加快国防动员能力建设,加强后备力量建设,统筹国防动员和应急管理体系,深化力量队伍、重要设施和通用装备共建共享。加强现代边海空防建设,推进党政军警民合力强边固防。加强军人军属荣誉激励和权益保障。深化全民国防教育,巩固军政军民团结。
第十六篇 发展全过程人民民主 完善中国特色社会主义法治体系
坚定不移走中国特色社会主义政治发展道路,坚持党的领导、人民当家作主、依法治国有机统一,巩固和发展生动活泼、安定团结的政治局面。
第五十七章 发展社会主义民主
扩大人民有序政治参与,丰富各层级民主形式,发展更加广泛、更加充分、更加健全的全过程人民民主,保证人民依法实行民主选举、民主协商、民主决策、民主管理、民主监督。坚持好、完善好、运行好人民代表大会制度,健全人大对行政机关、监察机关、审判机关、检察机关监督制度,确保国家机关依法行使权力、履行职责,确保人民群众民主权利、合法权益得到维护和实现。坚持和完善中国共产党领导的多党合作和政治协商制度,发挥人民政协作为专门协商机构作用,加强各种协商渠道协同配合,推进协商民主广泛多层制度化发展。健全基层民主制度,保障人民依法管理基层公共事务和公益事业,健全以职工代表大会为基本形式的企事业单位民主管理制度。健全吸纳民意、汇集民智工作机制。更好发挥工会、共青团、妇联等群团组织作用,加强产业工人队伍建设、青少年发展、妇女儿童事业发展政策保障。促进人权事业全面发展。完善大统战工作格局,巩固和发展最广泛的爱国统一战线。铸牢中华民族共同体意识,推进中华民族共同体建设。坚持我国宗教中国化方向,加强宗教事务治理法治化。全面贯彻党的侨务政策,更好凝聚侨心侨力,发挥宗亲乡亲、祖地文化等纽带作用。
第五十八章 推进全面依法治国
坚持全面依法治国,协同推进科学立法、严格执法、公正司法、全民守法,更好发挥法治固根本、稳预期、利长远的保障作用,建设更高水平的社会主义法治国家。加强宪法法律实施和监督,完善维护国家法治统一制度机制。加强立法规划和立法审查,拓宽社会公众参与立法的渠道方式,提高立法质量,加快金融、招标投标等领域法律法规制修订。强化法治政府建设,全面落实行政规范性文件备案审查,完善实质性化解行政争议机制。加大关系群众切身利益的重点领域执法力度,强化跨部门执法司法协同和监督。规范司法权力运行,完善司法公正实现和评价机制,提高司法裁判公正性、稳定性、权威性。依法保障人身权、财产权、人格权。强化检察监督,加强公益诉讼。健全国家执行体制,有效解决“执行难”问题。加快涉外法治体系和能力建设,健全国际商事调解、仲裁、诉讼等机制,支持国际调解院更好发挥作用。加强领导干部依法办事监督检查,完善综合性法治评价工作机制。深入推进法治社会建设,加快发展律师等法律服务队伍,完善普惠性公共法律服务,加强法治宣传教育,营造全社会崇尚法治、恪守规则、尊重契约、维护公正的良好环境。
第十七篇 坚持和完善“一国两制” 推进祖国统一
坚定不移维护和促进香港、澳门长期繁荣稳定,坚定不移推进祖国统一大业,携手共创民族复兴伟业。
第五十九章 促进香港、澳门长期繁荣稳定
坚定不移贯彻“一国两制”、“港人治港”、“澳人治澳”、高度自治方针,落实“爱国者治港”、“爱国者治澳”原则,提升港澳依法治理效能,促进港澳经济社会发展,发挥港澳背靠祖国、联通世界独特优势和重要作用。
第一节 支持港澳巩固提升竞争优势
支持香港巩固提升国际金融、航运、贸易中心和国际航空枢纽地位,强化全球离岸人民币业务枢纽、国际资产及财富管理中心、国际风险管理中心功能,构建大宗商品交易生态圈和高增值供应链服务中心。支持香港建设国际创新科技中心,深化国际法律及解决争议服务中心、区域知识产权贸易中心、中外文化艺术交流中心建设,加快北部都会区建设。支持澳门经济适度多元发展,深化世界旅游休闲中心、中国与葡语国家商贸合作服务平台和以中华文化为主流、多元文化共存的交流合作基地建设,提升中医药大健康、特色金融、高新技术、会展商贸等产业竞争力。支持港澳打造国际高端人才集聚高地。
第二节 支持港澳更好融入和服务国家发展大局
加强港澳与内地经贸、科技、人文等合作,完善便利港澳居民在内地发展和生活政策措施。有序推进与内地金融市场互联互通,深化与内地产学研创新协同。深化粤港澳合作,持续推动重点领域合作实现突破,促进港口、机场和轨道交通协同发展,建设广州至珠海(澳门)高铁,推进港深西部铁路前期工作。深化琴澳一体化发展,高质量建设前海、南沙、河套等重大合作平台。建设澳门国际机场横琴前置货站,推进澳琴国际教育(大学)城建设,支持澳门高校在横琴延伸办学。健全香港、澳门在国家对外开放中更好发挥作用机制,支持港澳深度参与高质量共建“一带一路”,发挥专业服务优势协助企业“走出去”。发挥港澳在中西文明交流互鉴中的重要窗口作用。
第六十章 推动两岸关系和平发展、推进祖国统一大业
深入贯彻新时代党解决台湾问题的总体方略,坚持一个中国原则和“九二共识”,坚决打击“台独”分裂势力,反对外部势力干涉,维护台海和平稳定,牢牢把握两岸关系主导权主动权,增进两岸同胞福祉,坚定守护中华民族共同家园。
第一节 推动两岸经济合作
持续出台实施惠及台胞台企的政策措施,引导台胞台企积极融入和服务构建新发展格局,支持台企扎根大陆发展,参与国家区域发展战略和共建“一带一路”,加强产业合作,打造两岸共同市场。支持福建高质量建设两岸融合发展示范区,推进平潭、昆山、东莞等两岸合作重点平台和海峡两岸产业合作区建设。支持建设多层次两岸金融市场,鼓励符合条件的台资企业在大陆上市。
第二节 深化两岸交流
完善促进两岸经济文化交流合作制度和政策,扩大两岸人员往来,推动两岸交流交往交融。深化两岸教育、医疗等领域合作和社会保障、公共资源共享。促进两岸文化交流,共同传承弘扬中华文化,增进台湾同胞的民族认同、文化认同、国家认同。加强青年、基层等方面交流,持续为台湾青年来大陆追梦筑梦圆梦创造更好条件。落实台湾同胞享受同等待遇政策,为台胞在大陆学习、工作、生活创造更好条件。团结广大台湾同胞,共创中华民族绵长福祉。
第十八篇 加强规划实施保障
坚持和加强党的全面领导,持之以恒推进全面从严治党,增强党的政治领导力、思想引领力、群众组织力、社会号召力,提高党领导经济社会发展能力和水平,健全国家经济社会发展规划制度体系,为推进中国式现代化凝聚磅礴力量。
第六十一章 坚持和加强党中央集中统一领导
坚决维护党中央权威和集中统一领导,充分发挥党总揽全局、协调各方的领导核心作用,为推进规划实施提供根本保证。
第一节 强化党对规划实施全过程的领导
深入学习贯彻习近平新时代中国特色社会主义思想,持续用党的创新理论统一思想、统一意志、统一行动。完善党中央重大决策部署落实机制,加强规划实施的统筹协调和指导推动,形成分工明确、协同联动、广泛参与的规划实施工作格局,确保上下贯通、执行有力。健全和落实民主集中制,坚持科学决策、民主决策、依法决策。深入开展整治形式主义为基层减负工作。规划中期评估、总结评估情况和实施中的重大情况及时向党中央请示报告,各地区各部门要把规划目标任务落实情况作为重要工作内容向党中央报告。统筹推进各领域基层党组织建设,增强党组织政治功能和组织功能,发挥党员先锋模范作用。贯彻尊重劳动、尊重知识、尊重人才、尊重创造的方针,激发全社会干事创业、创新创造活力,形成人尽其才、才尽其用、万众一心、勠力进取的生动局面。
第二节 全面增强干部队伍现代化建设能力
坚持正确用人导向,坚持把政治标准放在首位,建强领导班子和干部队伍。教育和引导各级干部树立和践行正确政绩观,坚持从实际出发、按规律办事,自觉为人民出政绩、以实干出政绩,以正确政绩观推动高质量、可持续的发展,以实绩实效回应人民群众新要求新期待。完善差异化考核评价体系,提高考核的针对性和科学性。强化教育培训和实践锻炼,提高干部队伍现代化建设本领。坚持严管厚爱结合、激励约束并重,激发干部队伍内生动力和整体活力。
第三节 完善党和国家监督体系
以更高标准、更实举措推进全面从严治党,健全党统一领导、全面覆盖、权威高效的监督体系,加强对权力配置、运行的规范和监督,健全授权用权制权相统一、清晰透明可追溯的制度机制,增强法规制度执行力,营造风清气正的政治生态。强化全面从严治党政治责任,推进政治监督具体化精准化常态化,发挥政治巡视利剑作用。锲而不舍落实中央八项规定精神,狠刹各种不正之风,推进作风建设常态化长效化。保持反腐败永远在路上的清醒坚定,一体推进不敢腐、不能腐、不想腐,着力铲除腐败滋生的土壤和条件,坚决打好反腐败斗争攻坚战、持久战、总体战,坚定不移走好中国特色反腐败之路。严肃查处政商勾连破坏政治生态和经济发展环境问题,严查权力集中、资金密集、资源富集领域腐败,有效防治新型腐败和隐性腐败,持续深化整治群众身边不正之风和腐败问题。加强对“一把手”等“关键少数”和年轻干部等重点群体的监督,深化受贿行贿一起查。推进反腐败国家立法。以党内监督为主导,推动各类监督贯通协调,深化拓展纪检监察监督与审计监督、财会监督、统计监督等协作配合机制。加强反腐败国际合作,一体构建追逃防逃追赃机制,加大跨境腐败治理力度。深化纪检监察体制改革,加强纪检监察工作规范化法治化正规化建设。
第六十二章 健全规划实施全周期推进机制
实施国家发展规划法,健全统一规划体系,充分调动全社会积极性主动性创造性,有力有序推进各项目标任务实施,确保党中央决策部署落到实处。
第一节 形成统一规划体系合力
建立健全定位准确、边界清晰、功能互补、统一衔接的国家规划体系,为国家发展规划实施提供有效支撑。依据国家发展规划同步部署、同步编制、同步实施一批国家级重点专项规划、国家级区域实施方案。统筹各级各类规划编制,精简数量、提高质量,加强规划间衔接协调,防止规划过多过滥、缺乏实效。规范各类规划衔接报审程序,报请党中央、国务院批准的规划须经国务院发展改革部门与国家发展规划进行衔接,省级发展规划须按程序报送国务院发展改革部门进行衔接并做好落实。加强省级政府对市县规划编制的指导,确保重大产业、重大基础设施等布局符合国家战略重点。年度计划要滚动落实规划各项任务,将规划主要指标分解纳入年度计划指标体系并做好年度间综合平衡。完善国家发展规划法配套法规和政策制度体系,加强国家级专项规划规范管理,鼓励地方结合实际制定本地区发展规划条例。
第二节 分类推进规划任务落实
建立健全规划实施机制,明确目标任务分工,各地区各部门要制定可操作可评估的具体工作安排和推进措施,对约束性指标和公共服务、生态环保、安全保障等任务,强化责任分解落实;对预期性指标和产业发展、结构调整等任务,通过创造良好政策环境、体制环境和法治环境推进落实。细化重大工程项目清单,分类推进单体项目、打捆项目落地实施,“十五五”期间开展前期工作的项目,条件成熟的按程序推动开工建设。
第三节 强化政策协同保障
围绕实施国家发展规划,健全政策协调和工作协同机制。将国家发展规划作为宏观政策取向一致性评估的重要依据,确保各类政策发力方向符合国家发展规划要求。强化中期财政规划和年度预算安排对规划实施的财力保障,中央财政资金优先投向规划确定的重大战略任务、重大政策举措和重大工程项目。金融政策要积极支持规划确定的重点发展领域。坚持项目跟着规划走、资金和要素跟着项目走、监管跟着项目和资金走,加快规划确定的重大工程项目审批核准,优先保障规划选址、用地用海和资金需求,单体重大工程项目用地等要素需求由国家统一保障。加强对重大工程项目的伴随式穿透式监管和全过程全周期安全管理。
第四节 加强规划实施监测评估和监督
开展规划实施情况动态监测、中期评估和总结评估,加强形势跟踪和风险研判,根据监测评估情况及时提出加强和改进规划实施的政策举措。经党中央同意后,中期评估情况依法向全国人民代表大会常务委员会报告,总结评估报告依法提交全国人民代表大会,自觉接受人大监督。经评估确需对本规划进行调整时,由国务院提出调整方案,报党中央同意后,提请全国人民代表大会常务委员会审查和批准。把完善党和国家监督体系融入规划实施之中,发挥纪检监察机关和审计机关等对规划实施的监督作用,健全跨地区跨部门重大任务落实协同监督机制。规划实施情况及时公开,接受社会各界监督。